0
TCAN1044-Q1
  • TCAN1044-Q1
  • TCAN1044-Q1
  • TCAN1044-Q1
  • TCAN1044-Q1
  • TCAN1044-Q1

TCAN1044-Q1

ACTIVE

Automotive high-speed CAN transceiver

Texas Instruments TCAN1044-Q1 Product Info

1 April 2026 0

Parameters

Protocols

CAN, CAN FD

Number of channels

1

Supply voltage (V)

4.5 to 5.5

Bus fault voltage (V)

-58 to 58

Signaling rate (max) (Mbps)

8

Rating

Automotive

Package

SOIC (D)-8-29.4 mm² 4.9 x 6

Features

  • AEC-Q100: Qualified for automotive applications
    • Temperature grade 1: –40°C to 125°C TA
  • Meets the requirements of ISO 11898-2:2016 and ISO 11898-5:2007 physical layer standards
  • Functional Safety-Capable
  • Support of classical CAN and optimized CAN FD performance at 2, 5, and 8Mbps
    • Short and symmetrical propagation delays for enhanced timing margin
    • Higher data rates in loaded CAN networks
  • I/O voltage range supports 1.7V to 5.5V
    • Support for 1.8V, 2.5V, 3.3V, and 5V applications
  • Protection features:
    • Bus fault protection: ±58V
    • Undervoltage protection
    • TXD dominant timeout (DTO)
      • Data rates down to 9.2kbps
    • Thermal-shutdown protection (TSD)
  • Operating modes:
    • Normal mode
    • Low power standby mode supporting remote wake-up request
  • Optimized behavior when unpowered
    • Bus and logic pins are high impedance (no load to operating bus or application)
    • Hot-plug capable: power up/down glitch free operation on bus and RXD output
  • Junction temperatures from: –40°C to 150°C
  • Receiver common mode input voltage: ±12V
  • Available in SOIC (8), SOT23 (8) packages and leadless VSON (8) packages with improved automated optical inspection (AOI) capability
  • AEC-Q100: Qualified for automotive applications
    • Temperature grade 1: –40°C to 125°C TA
  • Meets the requirements of ISO 11898-2:2016 and ISO 11898-5:2007 physical layer standards
  • Functional Safety-Capable
  • Support of classical CAN and optimized CAN FD performance at 2, 5, and 8Mbps
    • Short and symmetrical propagation delays for enhanced timing margin
    • Higher data rates in loaded CAN networks
  • I/O voltage range supports 1.7V to 5.5V
    • Support for 1.8V, 2.5V, 3.3V, and 5V applications
  • Protection features:
    • Bus fault protection: ±58V
    • Undervoltage protection
    • TXD dominant timeout (DTO)
      • Data rates down to 9.2kbps
    • Thermal-shutdown protection (TSD)
  • Operating modes:
    • Normal mode
    • Low power standby mode supporting remote wake-up request
  • Optimized behavior when unpowered
    • Bus and logic pins are high impedance (no load to operating bus or application)
    • Hot-plug capable: power up/down glitch free operation on bus and RXD output
  • Junction temperatures from: –40°C to 150°C
  • Receiver common mode input voltage: ±12V
  • Available in SOIC (8), SOT23 (8) packages and leadless VSON (8) packages with improved automated optical inspection (AOI) capability

Description

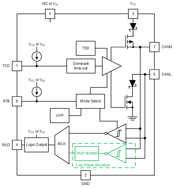
The TCAN1044-Q1 is a high speed controller area network (CAN) transceiver that meets the physical layer requirements of the ISO 11898-2:2016 high-speed CAN specification.

The TCAN1044-Q1 transceiver supports both classical CAN and CAN FD networks up to 8 megabits per second (Mbps). The TCAN1044V-Q1 includes internal logic level translation with the VIO pin to allow for interfacing the transceiver I/O directly to 1.8V, 2.5V, 3.3V, or 5V logic levels. The transceiver supports a low-power standby mode and wake over CAN compliant to the ISO 11898-2:2016 defined wake-up pattern (WUP). The TCAN1044-Q1 transceiver also includes protection and diagnostic features supporting thermal-shutdown (TSD), TXD-dominant time-out (DTO), supply undervoltage detection, and bus fault protection up to ±58V.

The TCAN1044-Q1 is a high speed controller area network (CAN) transceiver that meets the physical layer requirements of the ISO 11898-2:2016 high-speed CAN specification.

The TCAN1044-Q1 transceiver supports both classical CAN and CAN FD networks up to 8 megabits per second (Mbps). The TCAN1044V-Q1 includes internal logic level translation with the VIO pin to allow for interfacing the transceiver I/O directly to 1.8V, 2.5V, 3.3V, or 5V logic levels. The transceiver supports a low-power standby mode and wake over CAN compliant to the ISO 11898-2:2016 defined wake-up pattern (WUP). The TCAN1044-Q1 transceiver also includes protection and diagnostic features supporting thermal-shutdown (TSD), TXD-dominant time-out (DTO), supply undervoltage detection, and bus fault protection up to ±58V.

Subscribe to Welllinkchips !
Your Name
* Email
Submit a request