0
REF6125
  • REF6125
  • REF6125

REF6125

ACTIVE

2.5-V, 8-ppm/°C high-precision voltage reference with integrated buffer & enable pin

Texas Instruments REF6125 Product Info

1 April 2026 0

Parameters

Rating

Catalog

VO (V)

2.5

Temp coeff (max) (ppm/°C)

8

Initial accuracy (max) (%)

0.05

Features

Integrated low-output impedance buffer

Iout/Iz (max) (mA)

4

Vin (min) (V)

3

Vin (max) (V)

5.5

Iq (typ) (mA)

0.82, 820

LFN 0.1 to 10 Hz (typ) (µVPP)

7.5

Operating temperature range (°C)

-40 to 125

Shutdown current (ISD) (typ) (µA)

1

Package

VSSOP (DGK)-8-14.7 mm² 3 x 4.9

Features

  • Excellent Temperature Drift Performance
    • 8 ppm/°C (max) from –40°C to +125°C
  • Extremely Low Noise
    • Total Noise: 5 µVRMS With 47-µF Capacitor
    • 1/f Noise (0.1 Hz to 10 Hz): 3 µVPP/V
  • Integrated ADC Drive Buffer
    • Low Output Impedance: < 50 mΩ (0-200 kHz)
    • First Sample Precise to 18 Bits With ADS8881
    • Enables Burst-Mode DAQ Systems
  • Low Supply Current: 820 µA
  • Low Shutdown Current: 1 µA
  • High Initial Accuracy: ±0.05%
  • Very-Low Noise and Distortion
    • SNR: 100.5 dB, THD: –125 dB (ADS8881)
    • SNR: 106 dB, THD: –120 dB (ADS127L01)
  • Output Current Drive: ±4 mA
  • Programmable Short-Circuit Current
  • Verified to Drive REF Pin of ADS88xx family of SAR ADCs and ADS127xx family of Wideband ΔΣ ADCs
  • Excellent Temperature Drift Performance
    • 8 ppm/°C (max) from –40°C to +125°C
  • Extremely Low Noise
    • Total Noise: 5 µVRMS With 47-µF Capacitor
    • 1/f Noise (0.1 Hz to 10 Hz): 3 µVPP/V
  • Integrated ADC Drive Buffer
    • Low Output Impedance: < 50 mΩ (0-200 kHz)
    • First Sample Precise to 18 Bits With ADS8881
    • Enables Burst-Mode DAQ Systems
  • Low Supply Current: 820 µA
  • Low Shutdown Current: 1 µA
  • High Initial Accuracy: ±0.05%
  • Very-Low Noise and Distortion
    • SNR: 100.5 dB, THD: –125 dB (ADS8881)
    • SNR: 106 dB, THD: –120 dB (ADS127L01)
  • Output Current Drive: ±4 mA
  • Programmable Short-Circuit Current
  • Verified to Drive REF Pin of ADS88xx family of SAR ADCs and ADS127xx family of Wideband ΔΣ ADCs

Description

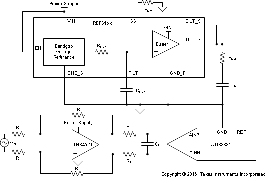
The REF6000 family of voltage references have an integrated low output impedance buffer that enable the user to directly drive the REF pin of precision data converters, while preserving linearity, distortion, and noise performance. Most precision SAR and Delta-Sigma ADCs, switch binary-weighted capacitors onto the REF pin during the conversion process. In order to support this dynamic load the output of the voltage reference must be buffered with a low-output impedance (high-bandwidth) buffer. The REF6000 family devices are well suited, but not limited, to drive the REF pin of the ADS88xx family of SAR ADCs, and ADS127xx family of delta-sigma ADCs, as well as other digital-to-analog converters (DACs).

The REF6000 family of voltage references are able to maintain an output voltage within 1LSB (18-bit) with minimal droop, even during the first conversion while driving the REF pin of the ADS8881. This feature is useful in burst-mode, event-triggered, equivalent-time sampling, and variable-sampling-rate data-acquisition systems. The REF61xx variants of REF6000 family specify a maximum temperature drift of just 8 ppm/°C and initial accuracy of 0.05% for both the voltage reference and the low output impedance buffer combined. For various temperature drift options in REF6000 family, see the Device Comparison Table.

The REF6000 family of voltage references have an integrated low output impedance buffer that enable the user to directly drive the REF pin of precision data converters, while preserving linearity, distortion, and noise performance. Most precision SAR and Delta-Sigma ADCs, switch binary-weighted capacitors onto the REF pin during the conversion process. In order to support this dynamic load the output of the voltage reference must be buffered with a low-output impedance (high-bandwidth) buffer. The REF6000 family devices are well suited, but not limited, to drive the REF pin of the ADS88xx family of SAR ADCs, and ADS127xx family of delta-sigma ADCs, as well as other digital-to-analog converters (DACs).

The REF6000 family of voltage references are able to maintain an output voltage within 1LSB (18-bit) with minimal droop, even during the first conversion while driving the REF pin of the ADS8881. This feature is useful in burst-mode, event-triggered, equivalent-time sampling, and variable-sampling-rate data-acquisition systems. The REF61xx variants of REF6000 family specify a maximum temperature drift of just 8 ppm/°C and initial accuracy of 0.05% for both the voltage reference and the low output impedance buffer combined. For various temperature drift options in REF6000 family, see the Device Comparison Table.

Subscribe to Welllinkchips !
Your Name
* Email
Submit a request