0
PGA116
  • PGA116
  • PGA116

PGA116

ACTIVE

Zero-Drift, 100-µV offset, 12-nV/√Hz noise, RRO (binary gain) programmable gain amp w

Texas Instruments PGA116 Product Info

1 April 2026 0

Parameters

PGA/VGA

PGA

Number of channels

10

Vs (min) (V)

2.2

Vs (max) (V)

5.5

Input type

Single-ended

Output type

Single-ended

Input offset drift (±) (typ) (µV/°C)

0.6

Interface type

SPI

Noise at 1 kHz (typ) (V√Hz)

0.000000013

BW at Acl (MHz)

10

Acl, min spec gain (V/V)

1

Gain (max) (dB)

42

Architecture

CMOS

Features

Binary gains, Daisy chain, Shutdown

Vos (offset voltage at 25°C) (typ) (mV)

0.025

Input voltage noise (typ) (µV√Hz)

0.012

Slew rate (typ) (V/µs)

3

Iq per channel (typ) (mA)

1.08

Gain error (typ) (%)

0.006

Gain drift (max) (ppm/°C)

0.5

Rating

Catalog

Operating temperature range (°C)

-40 to 125

Package

TSSOP (PW)-20-41.6 mm² 6.5 x 6.4

Features

  • Rail-to-Rail Input and Output
  • Offset: 25 µV (Typical), 100 µV
    (Maximum)
  • Zerø Drift: 0.35 µV/°C (Typical), 1.2 µV/°C
    (Maximum)
  • Low Noise: 12 nV/√Hz
  • Input Offset Current: ±5 nA Maximum (25°C)
  • Gain Error: 0.1% Maximum (G ≥ 32),
    0.3% Maximum (G > 32)
  • Binary Gains: 1, 2, 4, 8, 16, 32, 64, 128 (PGA112,
    PGA116)
  • Scope Gains: 1, 2, 5, 10, 20, 50, 100, 200
    (PGA113, PGA117)
  • Gain Switching Time: 200 ns
  • 2 Channel MUX: PGA112, PGA113
    10 Channel MUX: PGA116, PGA117
  • Four Internal Calibration Channels
  • Amplifier Optimized for Driving CDAC ADCs
  • Output Swing: 50 mV to Supply Rails
  • AVDD and DVDD for Mixed Voltage Systems
  • IQ = 1.1 mA (Typical)
  • Software and Hardware Shutdown: IQ ≤ 4 µA
    (Typical)
  • Temperature Range: –40°C to 125°C
  • SPI™ Interface (10 MHz) With Daisy-Chain
    Capability
  • Rail-to-Rail Input and Output
  • Offset: 25 µV (Typical), 100 µV
    (Maximum)
  • Zerø Drift: 0.35 µV/°C (Typical), 1.2 µV/°C
    (Maximum)
  • Low Noise: 12 nV/√Hz
  • Input Offset Current: ±5 nA Maximum (25°C)
  • Gain Error: 0.1% Maximum (G ≥ 32),
    0.3% Maximum (G > 32)
  • Binary Gains: 1, 2, 4, 8, 16, 32, 64, 128 (PGA112,
    PGA116)
  • Scope Gains: 1, 2, 5, 10, 20, 50, 100, 200
    (PGA113, PGA117)
  • Gain Switching Time: 200 ns
  • 2 Channel MUX: PGA112, PGA113
    10 Channel MUX: PGA116, PGA117
  • Four Internal Calibration Channels
  • Amplifier Optimized for Driving CDAC ADCs
  • Output Swing: 50 mV to Supply Rails
  • AVDD and DVDD for Mixed Voltage Systems
  • IQ = 1.1 mA (Typical)
  • Software and Hardware Shutdown: IQ ≤ 4 µA
    (Typical)
  • Temperature Range: –40°C to 125°C
  • SPI™ Interface (10 MHz) With Daisy-Chain
    Capability

Description

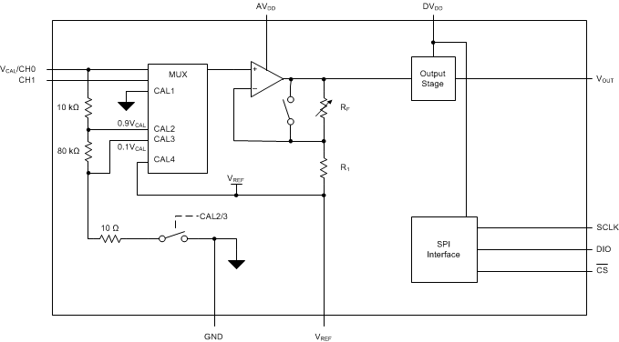
The PGA112 and PGA113 devices (binary and scope gains) offer two analog inputs, a three-pin SPI interface, and software shutdown in a 10-pin, VSSOP package. The PGA116 and PGA117 (binary and scope gains) offer 10 analog inputs, a SPI interface with daisy-chain capability, and hardware and software shutdown in a 20-pin TSSOP package.

All versions provide internal calibration channels for system-level calibration. The channels are tied to GND, 0.9 VCAL, 0.1 VCAL, and VREF, respectively. VCAL, an external voltage connected to Channel 0, is used as the system calibration reference. Binary gains are: 1, 2, 4, 8, 16, 32, 64, and 128; scope gains are: 1, 2, 5, 10, 20, 50, 100, and 200.

The PGA112 and PGA113 devices (binary and scope gains) offer two analog inputs, a three-pin SPI interface, and software shutdown in a 10-pin, VSSOP package. The PGA116 and PGA117 (binary and scope gains) offer 10 analog inputs, a SPI interface with daisy-chain capability, and hardware and software shutdown in a 20-pin TSSOP package.

All versions provide internal calibration channels for system-level calibration. The channels are tied to GND, 0.9 VCAL, 0.1 VCAL, and VREF, respectively. VCAL, an external voltage connected to Channel 0, is used as the system calibration reference. Binary gains are: 1, 2, 4, 8, 16, 32, 64, and 128; scope gains are: 1, 2, 5, 10, 20, 50, 100, and 200.

Subscribe to Welllinkchips !
Your Name
* Email
Submit a request