0
LP38842
  • LP38842
  • LP38842
  • LP38842
  • LP38842
  • LP38842

LP38842

ACTIVE

1.5-A, low-VIN (0.915-V), ultra-low-dropout voltage regulator with enable

Texas Instruments LP38842 Product Info

1 April 2026 0

Parameters

Rating

Catalog

Vin (max) (V)

5.5

Vin (min) (V)

0.915

Iout (max) (A)

1.5

Output options

Fixed Output

Vout (max) (V)

1.5

Vout (min) (V)

0.8

Fixed output options (V)

0.8, 1.2, 1.5

Noise (µVrms)

90

PSRR at 100 KHz (dB)

29

Iq (typ) (mA)

32

Features

Enable

Thermal resistance θJA (°C/W)

35

Load capacitance (min) (µF)

4.7

Regulated outputs (#)

1

Accuracy (%)

2

Dropout voltage (Vdo) (typ) (mV)

115

Operating temperature range (°C)

-40 to 125

Package

TO-220 (KC)-5-45.212 mm² 10.16 x 4.45

Features

  • Ideal for Conversion from 1.8V or 1.5V Inputs
  • Designed for use with low ESR Ceramic Capacitors
  • 0.8V, 1.2V and 1.5V Standard Voltages Available
  • Ultra Low Dropout Voltage (115mV at 1.5A typ)
  • 1.5% Initial Output Accuracy
  • Load Regulation of 0.1%/A (typical)
  • 30nA Quiescent Current in Shutdown (typical)
  • Low Ground Pin Current at all Loads
  • Over Temperature/Over Current Protection
  • Available in 5 Lead TO-220 and DDPAK/TO-263 Packages
  • −40°C to +125°C Junction Temperature Range

All trademarks are the property of their respective owners.

  • Ideal for Conversion from 1.8V or 1.5V Inputs
  • Designed for use with low ESR Ceramic Capacitors
  • 0.8V, 1.2V and 1.5V Standard Voltages Available
  • Ultra Low Dropout Voltage (115mV at 1.5A typ)
  • 1.5% Initial Output Accuracy
  • Load Regulation of 0.1%/A (typical)
  • 30nA Quiescent Current in Shutdown (typical)
  • Low Ground Pin Current at all Loads
  • Over Temperature/Over Current Protection
  • Available in 5 Lead TO-220 and DDPAK/TO-263 Packages
  • −40°C to +125°C Junction Temperature Range

All trademarks are the property of their respective owners.

Description

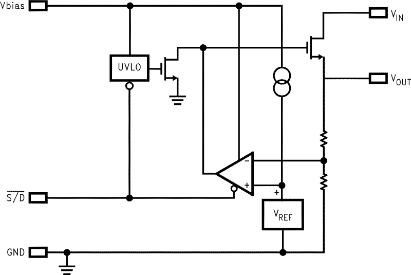
The LP38842 is a high current, fast response regulator which can maintain output voltage regulation with minimum input to output voltage drop. Fabricated on a CMOS process, the device operates from two input voltages: Vbias provides voltage to drive the gate of the N-MOS power transistor, while Vin is the input voltage which supplies power to the load. The use of an external bias rail allows the part to operate from ultra low Vin voltages. Unlike bipolar regulators, the CMOS architecture consumes extremely low quiescent current at any output load current. The use of an N-MOS power transistor results in wide bandwidth, yet minimum external capacitance is required to maintain loop stability.

The fast transient response of these devices makes them suitable for use in powering DSP, Microcontroller Core voltages and Switch Mode Power Supply post regulators. The parts are available in TO-220 and DDPAK/TO-263 packages.

Dropout Voltage: 115 mV (typ) at 1.5A load current.

Quiescent Current: 30 mA (typ) at full load.

Shutdown Current: 30 nA (typ) when S/D pin is low.

Precision Output Voltage: 1.5% room temperature accuracy.

The LP38842 is a high current, fast response regulator which can maintain output voltage regulation with minimum input to output voltage drop. Fabricated on a CMOS process, the device operates from two input voltages: Vbias provides voltage to drive the gate of the N-MOS power transistor, while Vin is the input voltage which supplies power to the load. The use of an external bias rail allows the part to operate from ultra low Vin voltages. Unlike bipolar regulators, the CMOS architecture consumes extremely low quiescent current at any output load current. The use of an N-MOS power transistor results in wide bandwidth, yet minimum external capacitance is required to maintain loop stability.

The fast transient response of these devices makes them suitable for use in powering DSP, Microcontroller Core voltages and Switch Mode Power Supply post regulators. The parts are available in TO-220 and DDPAK/TO-263 packages.

Dropout Voltage: 115 mV (typ) at 1.5A load current.

Quiescent Current: 30 mA (typ) at full load.

Shutdown Current: 30 nA (typ) when S/D pin is low.

Precision Output Voltage: 1.5% room temperature accuracy.

Subscribe to Welllinkchips !
Your Name
* Email
Submit a request