0
LP2957A
  • LP2957A
  • LP2957A
  • LP2957A
  • LP2957A
  • LP2957A

LP2957A

ACTIVE

250-mA, 30-V, low-dropout voltage regulator with high accuracy & power good

Texas Instruments LP2957A Product Info

1 April 2026 0

Parameters

Rating

Catalog

Vin (max) (V)

30

Vin (min) (V)

-20

Iout (max) (A)

0.25

Output options

Fixed Output

Vout (max) (V)

5

Vout (min) (V)

5

Fixed output options (V)

5

Noise (µVrms)

320

PSRR at 100 KHz (dB)

14

Iq (typ) (mA)

0.15

Features

Enable, Power good

Thermal resistance θJA (°C/W)

60

Load capacitance (min) (µF)

2.2

Regulated outputs (#)

1

Accuracy (%)

3

Dropout voltage (Vdo) (typ) (mV)

470

Operating temperature range (°C)

-40 to 125

Package

TO-220 (NDH)-5-86.0552 mm² 10.16 x 8.47

Features

  • 5V Output within 1.4% Over Temperature (A Grade)
  • Easily Programmed for Snap-On/Snap-Off Output
  • Ensured 250 mA Output Current
  • Extremely Low Quiescent Current
  • Low Input-Output Voltage Required for Regulation
  • Reverse Battery Protection
  • Extremely Tight Line and Load Regulation
  • Very Low Temperature Coefficient
  • Current and Thermal Limiting
  • Error Flag Signals when Output is out of Regulation

All trademarks are the property of their respective owners.

  • 5V Output within 1.4% Over Temperature (A Grade)
  • Easily Programmed for Snap-On/Snap-Off Output
  • Ensured 250 mA Output Current
  • Extremely Low Quiescent Current
  • Low Input-Output Voltage Required for Regulation
  • Reverse Battery Protection
  • Extremely Tight Line and Load Regulation
  • Very Low Temperature Coefficient
  • Current and Thermal Limiting
  • Error Flag Signals when Output is out of Regulation

All trademarks are the property of their respective owners.

Description

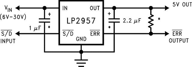
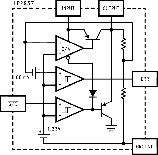
The LP2957 is a 5V micropower voltage regulator with electronic shutdown, error flag, very low quiescent current (150 µA typical at 1 mA load), and very low dropout voltage (470 mV typical at 250 mA load current).

Output can be wired for snap-on/snap-off operation to eliminate transition voltage states where µP operation may be unpredictable.

Output crowbar (50 mA typical pull-down current) will bring down the output quickly when the regulator snaps off or when the shutdown function is activated.

The part has tight line and load regulation (0.04% typical) and low output temperature coefficient (20 ppm/°C typical).

The accuracy of the 5V output is ensured at room temperature and over the full operating temperature range.

The LP2957 is available in the five-lead TO-220 and DDPAK/TO-263 packages.

The LP2957 is a 5V micropower voltage regulator with electronic shutdown, error flag, very low quiescent current (150 µA typical at 1 mA load), and very low dropout voltage (470 mV typical at 250 mA load current).

Output can be wired for snap-on/snap-off operation to eliminate transition voltage states where µP operation may be unpredictable.

Output crowbar (50 mA typical pull-down current) will bring down the output quickly when the regulator snaps off or when the shutdown function is activated.

The part has tight line and load regulation (0.04% typical) and low output temperature coefficient (20 ppm/°C typical).

The accuracy of the 5V output is ensured at room temperature and over the full operating temperature range.

The LP2957 is available in the five-lead TO-220 and DDPAK/TO-263 packages.

Subscribe to Welllinkchips !
Your Name
* Email
Submit a request