0
LMK1D1208P
  • LMK1D1208P
  • LMK1D1208P

LMK1D1208P

ACTIVE

8-channel output 1.8-V, 2.5-V, and 3.3-V LVDS buffer with pin control

Texas Instruments LMK1D1208P Product Info

1 April 2026 1

Parameters

Number of outputs

8

Additive RMS jitter (typ) (fs)

50

Core supply voltage (V)

1.8, 2.5, 3.3

Output supply voltage (V)

1.8, 2.5, 3.3

Output skew (ps)

20

Operating temperature range (°C)

-40 to 105

Rating

Catalog

Output type

LVDS

Input type

HCSL, LP-HCSL, LVCMOS, LVDS, LVPECL

Package

VQFN (RHA)-40-36 mm² 6 x 6

Features

  • High-performance LVDS clock buffer family with 2 inputs and 8 outputs (2:8)
  • Output frequency up to 2 GHz
  • Hardware pins for individual output enable/disable
  • Supply voltage: 1.8 V / 2.5 V / 3.3 V ± 5%
  • Low additive jitter: < 60 fs rms maximum in 12 kHz to 20 MHz at 156.25 MHz
    • Very low phase noise floor: -164 dBc/Hz (typical)

  • Very low propagation delay: < 575 ps maximum

  • Output skew: 20 ps maximum

  • Fail-safe inputs
  • Universal inputs accept LVDS, LVPECL, LVCMOS, HCSL and CML
  • LVDS reference voltage, V AC_REF, available for capacitive-coupled inputs
  • Industrial temperature range: –40°C to 105°C
  • Packages available:
    • 6-mm × 6-mm, 40-pin VQFN (RHA)
  • High-performance LVDS clock buffer family with 2 inputs and 8 outputs (2:8)
  • Output frequency up to 2 GHz
  • Hardware pins for individual output enable/disable
  • Supply voltage: 1.8 V / 2.5 V / 3.3 V ± 5%
  • Low additive jitter: < 60 fs rms maximum in 12 kHz to 20 MHz at 156.25 MHz
    • Very low phase noise floor: -164 dBc/Hz (typical)

  • Very low propagation delay: < 575 ps maximum

  • Output skew: 20 ps maximum

  • Fail-safe inputs
  • Universal inputs accept LVDS, LVPECL, LVCMOS, HCSL and CML
  • LVDS reference voltage, V AC_REF, available for capacitive-coupled inputs
  • Industrial temperature range: –40°C to 105°C
  • Packages available:
    • 6-mm × 6-mm, 40-pin VQFN (RHA)

Description

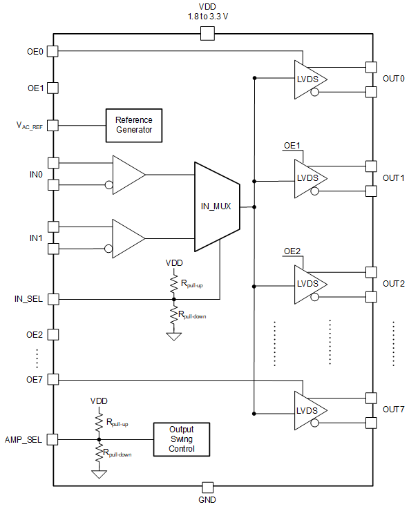
The LMK1D1208P clock buffer distributes one of two selectable clock inputs (IN0 and IN1) to 8 pairs of differential LVDS clock outputs (OUT0 through OUT7) with minimum skew for clock distribution. The inputs can be either LVDS, LVPECL, LVCMOS, HCSL, or CML.

The LMK1D1208P is specifically designed for driving 50-Ω transmission lines. When driving inputs in single-ended mode, apply the appropriate bias voltage to the unused negative input pin. The IN_SEL pin selects the input which is routed to the outputs. The part supports a fail-safe input function. The device further incorporates an input hysteresis which prevents random oscillation of the outputs in the absence of an input signal.

Each LVDS differential output is enabled by setting the corresponding OEx pin to a logic high 1. If this pin is set to a logic low 0, the output is disabled in a Hi-Z state resulting in reduced power consumption.

The device operates in a 1.8-V, 2.5-V, or 3.3-V supply environment and is characterized from –40°C to 105°C (ambient temperature).

The LMK1D1208P clock buffer distributes one of two selectable clock inputs (IN0 and IN1) to 8 pairs of differential LVDS clock outputs (OUT0 through OUT7) with minimum skew for clock distribution. The inputs can be either LVDS, LVPECL, LVCMOS, HCSL, or CML.

The LMK1D1208P is specifically designed for driving 50-Ω transmission lines. When driving inputs in single-ended mode, apply the appropriate bias voltage to the unused negative input pin. The IN_SEL pin selects the input which is routed to the outputs. The part supports a fail-safe input function. The device further incorporates an input hysteresis which prevents random oscillation of the outputs in the absence of an input signal.

Each LVDS differential output is enabled by setting the corresponding OEx pin to a logic high 1. If this pin is set to a logic low 0, the output is disabled in a Hi-Z state resulting in reduced power consumption.

The device operates in a 1.8-V, 2.5-V, or 3.3-V supply environment and is characterized from –40°C to 105°C (ambient temperature).

Subscribe to Welllinkchips !
Your Name
* Email
Submit a request