0
LMG3411R150
  • LMG3411R150
  • LMG3411R150

LMG3411R150

ACTIVE

600-V 150-mΩ GaN with integrated driver and cycle-by-cycle overcurrent protection

Texas Instruments LMG3411R150 Product Info

1 April 2026 0

Parameters

VDS (max) (V)

600

RDS(on) (mΩ)

150

ID (max) (A)

6

Features

Bottom-side cooled, Cycle-by-cycle overcurrent protection, Overtemperature protection

Rating

Catalog

Operating temperature range (°C)

-40 to 150

Package

VQFN (RWH)-32-64 mm² 8 x 8

Features

  • TI GaN process qualified through accelerated reliability in-application hard-switching profiles
  • Enables high-density power conversion designs
    • Superior system performance over cascode or stand-alone GaN FETs
    • Low inductance 8 mm × 8 mm QFN package for ease of design and layout
    • Adjustable drive strength for switching performance and EMI control
    • Digital fault status output signal
    • Only +12 V of unregulated supply needed
  • Integrated gate driver
    • Zero common source inductance
    • 20-ns propagation delay for high-frequency design
    • Trimmed gate bias voltage to compensate for threshold variations ensures reliable switching
    • 25-V/ns to 100-V/ns adjustable slew rate
  • Robust protection
    • Requires no external protection components
    • Overcurrent protection with <100 ns response
    • Greater than 150-V/ns slew rate immunity
    • Transient overvoltage immunity
    • Overtemperature protection
    • Undervoltage lockout (UVLO) protection on all supply rails
  • Device Options:
    • LMG3410R150: Latched overcurrent protection
    • LMG3411R150: Cycle-by-cycle overcurrent proection
  • TI GaN process qualified through accelerated reliability in-application hard-switching profiles
  • Enables high-density power conversion designs
    • Superior system performance over cascode or stand-alone GaN FETs
    • Low inductance 8 mm × 8 mm QFN package for ease of design and layout
    • Adjustable drive strength for switching performance and EMI control
    • Digital fault status output signal
    • Only +12 V of unregulated supply needed
  • Integrated gate driver
    • Zero common source inductance
    • 20-ns propagation delay for high-frequency design
    • Trimmed gate bias voltage to compensate for threshold variations ensures reliable switching
    • 25-V/ns to 100-V/ns adjustable slew rate
  • Robust protection
    • Requires no external protection components
    • Overcurrent protection with <100 ns response
    • Greater than 150-V/ns slew rate immunity
    • Transient overvoltage immunity
    • Overtemperature protection
    • Undervoltage lockout (UVLO) protection on all supply rails
  • Device Options:
    • LMG3410R150: Latched overcurrent protection
    • LMG3411R150: Cycle-by-cycle overcurrent proection

Description

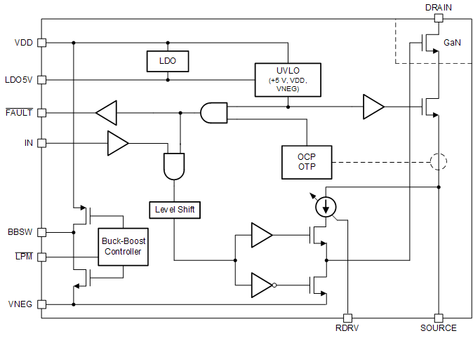
The LMG341xR150 GaN FET with integrated driver and protection enables designers to achieve new levels of power density and efficiency in power electronics systems. The inherent advantages of this device over silicon MOSFETs include ultra-low input and output capacitance, zero reverse recovery to reduce switching losses by as much as 80%, and low switch node ringing to reduce EMI. These advantages enable dense and efficient topologies like the totem-pole PFC.

The LMG341xR150 provides a smart alternative to traditional cascode GaN and standalone GaN FETs by integrating a unique set of features to simplify design, maximize reliability and optimize the performance of any power supply. Integrated gate drive enables 100 V/ns switching with near zero VDS ringing, less than 100-ns current limiting response self-protects against unintended shoot-through events, Overtemperature shutdown prevents thermal runaway, and system interface signals provide self-monitoring capability.

The LMG341xR150 GaN FET with integrated driver and protection enables designers to achieve new levels of power density and efficiency in power electronics systems. The inherent advantages of this device over silicon MOSFETs include ultra-low input and output capacitance, zero reverse recovery to reduce switching losses by as much as 80%, and low switch node ringing to reduce EMI. These advantages enable dense and efficient topologies like the totem-pole PFC.

The LMG341xR150 provides a smart alternative to traditional cascode GaN and standalone GaN FETs by integrating a unique set of features to simplify design, maximize reliability and optimize the performance of any power supply. Integrated gate drive enables 100 V/ns switching with near zero VDS ringing, less than 100-ns current limiting response self-protects against unintended shoot-through events, Overtemperature shutdown prevents thermal runaway, and system interface signals provide self-monitoring capability.

Subscribe to Welllinkchips !
Your Name
* Email
Submit a request