0
LM96163
  • LM96163
  • LM96163
  • LM96163
  • LM96163

LM96163

ACTIVE

1 remote and local temp sensor with beta compensation and fan control

Texas Instruments LM96163 Product Info

1 April 2026 0

Parameters

Local sensor accuracy (max)

3

Type

Fan Controller

Operating temperature range (°C)

-40 to 125

Supply voltage (min) (V)

3

Interface type

I2C, SMBus

Supply voltage (max) (V)

3.6

Features

ALERT, Tachometer

Supply current (max) (µA)

825

Temp resolution (max) (bps)

11

Remote channels (#)

1

Addresses

1

Rating

Catalog

Package

WSON (DSC)-10-9 mm² 3 x 3

Features

  • TruTherm BJT Beta Compensation Technology Supports 45nm, 65nm and 90nm Processor Remote Diodes
  • Factory Trimmed for Intel® 45 nm Processor Thermal Diodes
  • Accurately Senses Diode-Connected 2N3904 Transistors or Thermal Diodes On-board Large Processors or ASIC's
  • Accurately Senses its Own Temperature
  • Integrated PWM Fan Speed Control Output Supports High Resolution at 22.5kHz Frequency for 4-pin Fans
  • Acoustic Fan Noise Reduction with User-Programmable 12-Step Lookup Table
  • LUT Transition Fine Resolution Smoothing Function
  • Tachometer Input for Measuring Fan RPM
  • Smart-Tach Modes for Measuring RPM of Fans with Pulse-Width-Modulated Power as Shown in Typical Application
  • ALERT Output for Processor Event Notification
  • TCRIT Output for Critical Temperature System Shutdown
  • Offset Register Can Adjust for a Variety of Thermal Diodes
  • 10-Bit Plus Sign and 11-Bit Unsigned Formats, with 1/8°C Resolution
  • Extended Resolution to 1/32°C when Digital Filter Enabled
  • Resolves Remote Diode Temperatures up to 255.875°C
  • SMBus 2.0 Compatible Interface, with TIMEOUT and ARA
  • 10-Pin SON Package

All trademarks are the property of their respective owners.

  • TruTherm BJT Beta Compensation Technology Supports 45nm, 65nm and 90nm Processor Remote Diodes
  • Factory Trimmed for Intel® 45 nm Processor Thermal Diodes
  • Accurately Senses Diode-Connected 2N3904 Transistors or Thermal Diodes On-board Large Processors or ASIC's
  • Accurately Senses its Own Temperature
  • Integrated PWM Fan Speed Control Output Supports High Resolution at 22.5kHz Frequency for 4-pin Fans
  • Acoustic Fan Noise Reduction with User-Programmable 12-Step Lookup Table
  • LUT Transition Fine Resolution Smoothing Function
  • Tachometer Input for Measuring Fan RPM
  • Smart-Tach Modes for Measuring RPM of Fans with Pulse-Width-Modulated Power as Shown in Typical Application
  • ALERT Output for Processor Event Notification
  • TCRIT Output for Critical Temperature System Shutdown
  • Offset Register Can Adjust for a Variety of Thermal Diodes
  • 10-Bit Plus Sign and 11-Bit Unsigned Formats, with 1/8°C Resolution
  • Extended Resolution to 1/32°C when Digital Filter Enabled
  • Resolves Remote Diode Temperatures up to 255.875°C
  • SMBus 2.0 Compatible Interface, with TIMEOUT and ARA
  • 10-Pin SON Package

All trademarks are the property of their respective owners.

Description

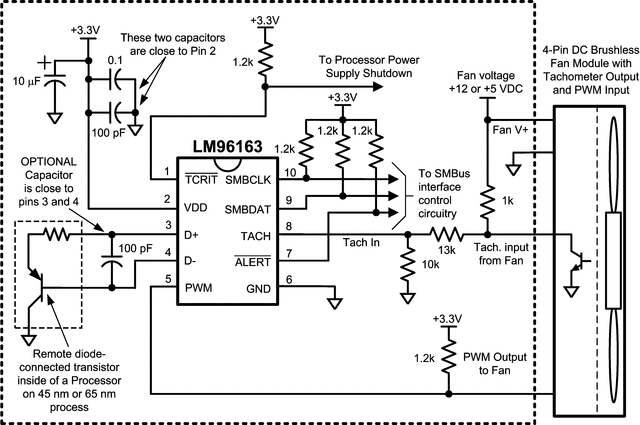
The LM96163 has remote and local temperature sensors with integrated fan control that includes TruTherm BJT transistor beta compensation technology for remote diode sensing. The LM96163 accurately measures: (1) its own temperature and (2) the temperature of a diode-connected transistor, such as a 2N3904, or a thermal diode commonly found on Computer Processors, Graphics Processor Units (GPU) and other ASIC's. The LM96163 has an offset register to correct for errors caused by different non-ideality factors of other thermal diodes.

The LM96163 also features an integrated, pulse-width-modulated (PWM), open-drain fan control output. Fan speed depends on a combination of the remote temperature reading, the lookup table and register settings. The 12-step Lookup Table (LUT) enables the user to program a non-linear fan speed vs. temperature transfer function often used to quiet acoustic fan noise. In addition a fully programmable ramping function has been added to allow smooth transitions between LUT setpoints.

The LM96163 has remote and local temperature sensors with integrated fan control that includes TruTherm BJT transistor beta compensation technology for remote diode sensing. The LM96163 accurately measures: (1) its own temperature and (2) the temperature of a diode-connected transistor, such as a 2N3904, or a thermal diode commonly found on Computer Processors, Graphics Processor Units (GPU) and other ASIC's. The LM96163 has an offset register to correct for errors caused by different non-ideality factors of other thermal diodes.

The LM96163 also features an integrated, pulse-width-modulated (PWM), open-drain fan control output. Fan speed depends on a combination of the remote temperature reading, the lookup table and register settings. The 12-step Lookup Table (LUT) enables the user to program a non-linear fan speed vs. temperature transfer function often used to quiet acoustic fan noise. In addition a fully programmable ramping function has been added to allow smooth transitions between LUT setpoints.

Subscribe to Welllinkchips !
Your Name
* Email
Submit a request