0
LM3710
  • LM3710
  • LM3710
  • LM3710
  • LM3710

LM3710

ACTIVE

Voltage supervisor & reset IC with power fail input, low-line output, manual reset & watchdog timer

Texas Instruments LM3710 Product Info

1 April 2026 0

Parameters

Rating

Catalog

Number of supplies monitored

2

Threshold voltage 1 (typ) (V)

2.32, 3.08, 4.63

Features

Manual reset capable, PFI/PFO, Timeout watchdog, Undervoltage monitor only, Watchdog timer

Reset threshold accuracy (%)

0.5

Iq (typ) (mA)

0.028

Output driver type/reset output

Active-low, Open-drain, Push-Pull

Time delay (ms)

28, 200

Watchdog timer WDI (s)

0.1, 1.6

Supply voltage (min) (V)

1

Supply voltage (max) (V)

5.5

Operating temperature range (°C)

-40 to 85

Package

VSSOP (DGS)-10-14.7 mm² 3 x 4.9

Features

  • Standard Reset Threshold Voltage: 3.08V
  • Custom Reset Threshold Voltages: For other voltages between 2.2V and 5.0V in 10mV increments, contact TI
  • No External Components Required
  • Manual-Reset Input
  • RESET (LM3710) or RESET (LM3711) Outputs
  • Precision Supply Voltage Monitor
  • Factory Programmable Reset and Watchdog Timeout Delays
  • Separate Power Fail Comparator
  • Available in DSBGA Package for Minimum Footprint
  • ±0.5% Reset Threshold Accuracy at Room Temperature
  • ±2% Reset Threshold Accuracy Over Temperature Extremes
  • Reset Assertion Down to 1V VCC (RESET Option Only)
  • 28 µA VCC Supply Current

All trademarks are the property of their respective owners.

  • Standard Reset Threshold Voltage: 3.08V
  • Custom Reset Threshold Voltages: For other voltages between 2.2V and 5.0V in 10mV increments, contact TI
  • No External Components Required
  • Manual-Reset Input
  • RESET (LM3710) or RESET (LM3711) Outputs
  • Precision Supply Voltage Monitor
  • Factory Programmable Reset and Watchdog Timeout Delays
  • Separate Power Fail Comparator
  • Available in DSBGA Package for Minimum Footprint
  • ±0.5% Reset Threshold Accuracy at Room Temperature
  • ±2% Reset Threshold Accuracy Over Temperature Extremes
  • Reset Assertion Down to 1V VCC (RESET Option Only)
  • 28 µA VCC Supply Current

All trademarks are the property of their respective owners.

Description

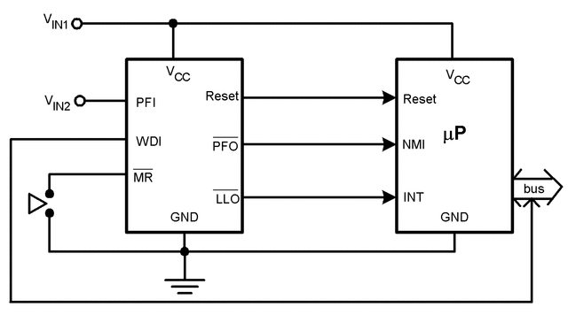
The LM3710/LM3711 series of microprocessor supervisory circuits provide the maximum flexibility for monitoring power supplies and battery controlled functions in systems without backup batteries. The LM3710/LM3711 series are available in VSSOP-10 and 9-bump DSBGA packages.

Built-in features include the following:

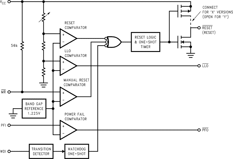
Reset: Reset is asserted during power-up, power-down, and brownout conditions. RESET is ensured down to VCC of 1.0V.

Manual Reset Input: An input that asserts reset when pulled low.

Power-Fail Input: A 1.225V threshold detector for power fail warning, or to monitor a power supply other than VCC.

Low Line Output: This early power failure warning indicator goes low when the supply voltage drops to a value which is 2% higher than the reset threshold voltage.

Watchdog Timer: The WDI (Watchdog Input) monitors one of the µP's output lines for activity. If no output transition occurs during the watchdog timeout period, reset is activated.

The LM3710/LM3711 series of microprocessor supervisory circuits provide the maximum flexibility for monitoring power supplies and battery controlled functions in systems without backup batteries. The LM3710/LM3711 series are available in VSSOP-10 and 9-bump DSBGA packages.

Built-in features include the following:

Reset: Reset is asserted during power-up, power-down, and brownout conditions. RESET is ensured down to VCC of 1.0V.

Manual Reset Input: An input that asserts reset when pulled low.

Power-Fail Input: A 1.225V threshold detector for power fail warning, or to monitor a power supply other than VCC.

Low Line Output: This early power failure warning indicator goes low when the supply voltage drops to a value which is 2% higher than the reset threshold voltage.

Watchdog Timer: The WDI (Watchdog Input) monitors one of the µP's output lines for activity. If no output transition occurs during the watchdog timeout period, reset is activated.

Subscribe to Welllinkchips !
Your Name
* Email
Submit a request