0
LM2775
  • LM2775
  • LM2775

LM2775

ACTIVE

2.7-V to 5.5-VIN, 200-mA output current, 5-V fixed output voltage doubler

Texas Instruments LM2775 Product Info

1 April 2026 0

Parameters

Rating

Catalog

Iout (max) (A)

0.2

Vin (max) (V)

5.5

Vin (min) (V)

2.7

Vout (max) (V)

5

Vout (min) (V)

5

Features

Load Disconnect, Regulated

Operating temperature range (°C)

-40 to 85

Iq (typ) (A)

0.000075

Package

WSON (DSG)-8-4 mm² 2 x 2

Features

  • 2.7-V to 5.5-V Input Range
  • Fixed 5-V Output
  • 200-mA Output Current
  • Inductorless Solution: Only Requires 3 Small
    Ceramic Capacitors
  • Shutdown Disconnects Load from VIN
  • Current Limit and Thermal Protection
  • 2-MHz Switching Frequency
  • PFM Operation During Light Load Currents (PFM
    pin tied high)
  • 2.7-V to 5.5-V Input Range
  • Fixed 5-V Output
  • 200-mA Output Current
  • Inductorless Solution: Only Requires 3 Small
    Ceramic Capacitors
  • Shutdown Disconnects Load from VIN
  • Current Limit and Thermal Protection
  • 2-MHz Switching Frequency
  • PFM Operation During Light Load Currents (PFM
    pin tied high)

Description

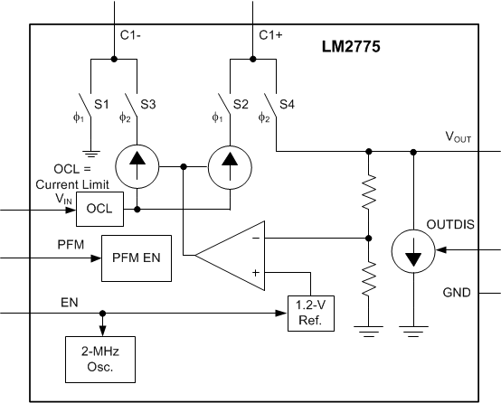
The LM2775 is a regulated switched-capacitor doubler that produces a low-noise output voltage. The LM2775 can supply up to 200 mA of output current over a 3.1-V to 5.5-V input range, as well as up to 125 mA of output current when the input voltage is as low as 2.7 V. At low output currents, the LM2775 can reduce its quiescent current by operating in a pulse frequency modulation (PFM) mode. PFM mode can be enabled or disabled by driving the PFM pin to high or low. Additionally, when the LM2775 is in shutdown, the user can chose to have the output voltage pulled to GND or left in a high impedance state by setting the OUTDIS pin high or low.

The LM2775 has been placed in TI’s 8-pin WSON, a package with excellent thermal properties that keeps the part from overheating under almost all rated operating conditions.

The LM2775 is a regulated switched-capacitor doubler that produces a low-noise output voltage. The LM2775 can supply up to 200 mA of output current over a 3.1-V to 5.5-V input range, as well as up to 125 mA of output current when the input voltage is as low as 2.7 V. At low output currents, the LM2775 can reduce its quiescent current by operating in a pulse frequency modulation (PFM) mode. PFM mode can be enabled or disabled by driving the PFM pin to high or low. Additionally, when the LM2775 is in shutdown, the user can chose to have the output voltage pulled to GND or left in a high impedance state by setting the OUTDIS pin high or low.

The LM2775 has been placed in TI’s 8-pin WSON, a package with excellent thermal properties that keeps the part from overheating under almost all rated operating conditions.

Subscribe to Welllinkchips !
Your Name
* Email
Submit a request