0
LM2593HV
  • LM2593HV
  • LM2593HV
  • LM2593HV
  • LM2593HV

LM2593HV

ACTIVE

SIMPLE SWITCHER Power Converter 150 KHz 2A Step-Down Voltage Regulator with Features

Texas Instruments LM2593HV Product Info

1 April 2026 2

Parameters

Rating

Catalog

Topology

Buck

Iout (max) (A)

2

Vin (max) (V)

60

Vin (min) (V)

4.5

Vout (max) (V)

57

Vout (min) (V)

1.2

Features

Over Current Protection, Power good

Control mode

Voltage mode

Operating temperature range (°C)

-40 to 125

Iq (typ) (A)

0.005

Duty cycle (max) (%)

100

Package

TO-220 (NDZ)-7-82.6008 mm² 10.16 x 8.13

Features

  • 3.3-V, 5-V, and Adjustable Output Versions
  • Adjustable Version Output Voltage Range: 1.2 V
    to 57 V ±4% Maximum Over Line and Load
    Conditions
  • Ensured 2-A Output Load Current
  • Available in 7-Pin TO-220 and TO-263 (Surface-
    Mount) Package
  • Input Voltage Range up to 60 V
  • 150-kHz Fixed Frequency Internal Oscillator
  • Shutdown and Soft-Start
  • Out-of-Regulation Error Flag
  • Error Flag Delay
  • Low Power Standby Mode: IQ, Typically 90 µA
  • High Efficiency
  • Thermal Shutdown and Current-Limit Protection
  • 3.3-V, 5-V, and Adjustable Output Versions
  • Adjustable Version Output Voltage Range: 1.2 V
    to 57 V ±4% Maximum Over Line and Load
    Conditions
  • Ensured 2-A Output Load Current
  • Available in 7-Pin TO-220 and TO-263 (Surface-
    Mount) Package
  • Input Voltage Range up to 60 V
  • 150-kHz Fixed Frequency Internal Oscillator
  • Shutdown and Soft-Start
  • Out-of-Regulation Error Flag
  • Error Flag Delay
  • Low Power Standby Mode: IQ, Typically 90 µA
  • High Efficiency
  • Thermal Shutdown and Current-Limit Protection

Description

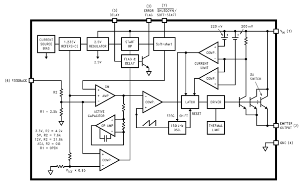
The LM2593HV series of regulators are monolithic integrated circuits that provide all the active functions for a step-down (buck) switching regulator, capable of driving a 2-A load with excellent line and load regulation. These devices are available in fixed output voltages of 3.3-V, 5-V, and an adjustable output version.

This series of switching regulators is similar to the LM2592HV with additional supervisory and performance features.

Requiring a minimum number of external components, these regulators are simple to use and include internal frequency compensation, improved line and load specifications, fixed-frequency oscillator, Shutdown/Soft-start, output error flag, and flag delay.

The LM2593HV operates at a switching frequency of 150 kHz, thus allowing smaller sized filter components than what would be needed with lower frequency switching regulators. Available in a standard 7-pin TO-220 package with several different lead bend options, and a 7-pin TO-263 surface-mount package.

Other features include a specified ±4% tolerance on output voltage under all conditions of input voltage and output load conditions, and ±15% on the oscillator frequency. External shutdown is included, featuring typically 90-µA standby current. Self-protection features include a two stage current limit for the output switch and an overtemperature shutdown for complete protection under fault conditions.

The LM2593HV series of regulators are monolithic integrated circuits that provide all the active functions for a step-down (buck) switching regulator, capable of driving a 2-A load with excellent line and load regulation. These devices are available in fixed output voltages of 3.3-V, 5-V, and an adjustable output version.

This series of switching regulators is similar to the LM2592HV with additional supervisory and performance features.

Requiring a minimum number of external components, these regulators are simple to use and include internal frequency compensation, improved line and load specifications, fixed-frequency oscillator, Shutdown/Soft-start, output error flag, and flag delay.

The LM2593HV operates at a switching frequency of 150 kHz, thus allowing smaller sized filter components than what would be needed with lower frequency switching regulators. Available in a standard 7-pin TO-220 package with several different lead bend options, and a 7-pin TO-263 surface-mount package.

Other features include a specified ±4% tolerance on output voltage under all conditions of input voltage and output load conditions, and ±15% on the oscillator frequency. External shutdown is included, featuring typically 90-µA standby current. Self-protection features include a two stage current limit for the output switch and an overtemperature shutdown for complete protection under fault conditions.

Subscribe to Welllinkchips !
Your Name
* Email
Submit a request