0
LM25061
  • LM25061
  • LM25061
  • LM25061
  • LM25061

LM25061

ACTIVE

2.9V to 17V hot swap controller with power limiting and power good signal

Texas Instruments LM25061 Product Info

1 April 2026 0

Parameters

Vabsmax_cont (V)

20

Vin (max) (V)

17

Vin (min) (V)

2.9

Current limit (min) (A)

0.01

Features

Adjustable current limit, Adjustable soft start, Fault output, Overcurrent protection, Power good signal, Short circuit protection, adjustable UVLO

Overcurrent response

Circuit breaker, Current limiting

Fault response

Auto-retry, Latch-off

Rating

Catalog

Soft start

Adjustable

Quiescent current (Iq) (typ) (A)

0.0016

Quiescent current (Iq) (max) (A)

0.0024

Device type

eFuses and hot swap controllers

Operating temperature range (°C)

-40 to 85

Package

VSSOP (DGS)-10-14.7 mm² 3 x 4.9

Features

  • Operating Range: +2.9V to +17V
  • In-rush Current Limit for Safe Board Insertion into Live Power Sources
  • Programmable Maximum Power Dissipation in the External Pass Device
  • Adjustable Current Limit
  • Circuit Breaker Function for Severe Over-Current Events
  • Internal High Side Charge Pump and Gate Driver for External N-Channel MOSFET
  • Adjustable Under-Voltage Lockout (UVLO) and Hysteresis
  • Adjustable Output Voltage Monitoring and Hysteresis
  • Initial Insertion Timer Allows Ringing and Transients to Subside After System Connection
  • Programmable Fault Timer Avoids Nuisance Trips
  • Active High Open Drain POWER GOOD Output
  • Available in Latched Fault and Automatic Restart Versions
  • Package
    • VSSOP-10
  • Operating Range: +2.9V to +17V
  • In-rush Current Limit for Safe Board Insertion into Live Power Sources
  • Programmable Maximum Power Dissipation in the External Pass Device
  • Adjustable Current Limit
  • Circuit Breaker Function for Severe Over-Current Events
  • Internal High Side Charge Pump and Gate Driver for External N-Channel MOSFET
  • Adjustable Under-Voltage Lockout (UVLO) and Hysteresis
  • Adjustable Output Voltage Monitoring and Hysteresis
  • Initial Insertion Timer Allows Ringing and Transients to Subside After System Connection
  • Programmable Fault Timer Avoids Nuisance Trips
  • Active High Open Drain POWER GOOD Output
  • Available in Latched Fault and Automatic Restart Versions
  • Package
    • VSSOP-10

Description

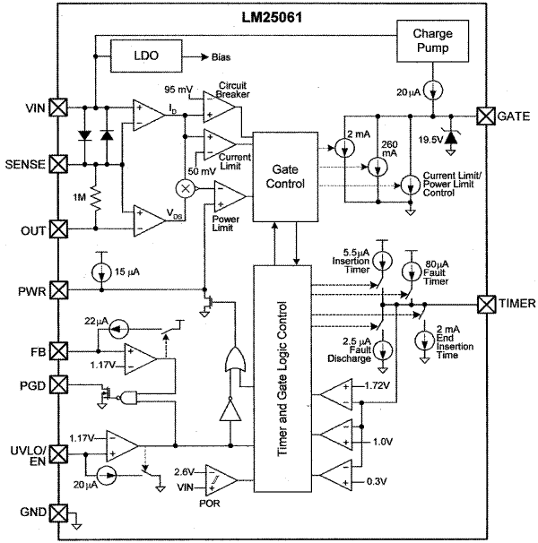
The LM25061 positive hot swap controller provides intelligent control of the power supply voltage to the load during insertion and removal of circuit cards from a live system backplane or other "hot" power sources. The LM25061 provides in-rush current control to limit system voltage droop and transients. The current limit and power dissipation in the external series pass N-Channel MOSFET are programmable, ensuring operation within the Safe Operating Area (SOA). The POWER GOOD output indicates when the output voltage exceeds a programmable threshold. The input under-voltage level and hysteresis are programmable, as well as the initial insertion delay time and fault detection time. The LM25061-1 latches off after a fault detection, while the LM25061-2 automatically restarts at a fixed duty cycle. The LM25061 is available in a 10 pin VSSOP package.

The LM25061 positive hot swap controller provides intelligent control of the power supply voltage to the load during insertion and removal of circuit cards from a live system backplane or other "hot" power sources. The LM25061 provides in-rush current control to limit system voltage droop and transients. The current limit and power dissipation in the external series pass N-Channel MOSFET are programmable, ensuring operation within the Safe Operating Area (SOA). The POWER GOOD output indicates when the output voltage exceeds a programmable threshold. The input under-voltage level and hysteresis are programmable, as well as the initial insertion delay time and fault detection time. The LM25061-1 latches off after a fault detection, while the LM25061-2 automatically restarts at a fixed duty cycle. The LM25061 is available in a 10 pin VSSOP package.

Subscribe to Welllinkchips !
Your Name
* Email
Submit a request