0
INA303
  • INA303
  • INA303

INA303

ACTIVE

36V, bi-directional, 550kHz, 4V/µs, high-precision current sense amplifier w/ window comparator

Texas Instruments INA303 Product Info

1 April 2026 0

Parameters

Product type

Analog output with integrated comparator

Common-mode voltage (max) (V)

36

Common-mode voltage (min) (V)

0

Input offset (±) (max) (µV)

30, 50, 80

Input offset drift (±) (typ) (µV/°C)

0.02

Features

Alert Function, Bidirectional, High precision, Low-side Capable

Rating

Catalog

Voltage gain (V/V)

20, 50, 100

CMRR (min) (dB)

100

Bandwidth (kHz)

400, 440, 550

Supply voltage (max) (V)

5.5

Supply voltage (min) (V)

2.7

Iq (max) (mA)

1.15

Number of channels

1

Comparators (#)

2

Gain error (%)

0.075, 0.1, 0.15

Gain error drift (±) (max) (ppm/°C)

10

Slew rate (V/µs)

4

Operating temperature range (°C)

-40 to 125

Package

TSSOP (PW)-14-32 mm² 5 x 6.4

Features

  • Wide common-mode input range: –0.1 V to +36 V
  • Dual comparator outputs:
    • INA302: Two independent overlimit alerts
    • INA303: Window comparator
    • Threshold levels set individually
    • Comparator 1 alert response: 1 µs
    • Comparator 2 adjustable delay: 2 µs to 10 s
    • Open-drain outputs with independent latch control modes
  • High accuracy amplifier:
    • Offset voltage: 30 µV (max, A3 version)
    • Offset voltage drift: 0.5 µV/°C (max)
    • Gain error: 0.15% (max, A3 version)
    • Gain error drift: 10 ppm/°C
  • Available amplifier gains:
    • INA302A1, INA303A1: 20 V/V
    • INA302A2, INA303A2: 50 V/V
    • INA302A3, INA303A3: 100 V/V
  • Wide common-mode input range: –0.1 V to +36 V
  • Dual comparator outputs:
    • INA302: Two independent overlimit alerts
    • INA303: Window comparator
    • Threshold levels set individually
    • Comparator 1 alert response: 1 µs
    • Comparator 2 adjustable delay: 2 µs to 10 s
    • Open-drain outputs with independent latch control modes
  • High accuracy amplifier:
    • Offset voltage: 30 µV (max, A3 version)
    • Offset voltage drift: 0.5 µV/°C (max)
    • Gain error: 0.15% (max, A3 version)
    • Gain error drift: 10 ppm/°C
  • Available amplifier gains:
    • INA302A1, INA303A1: 20 V/V
    • INA302A2, INA303A2: 50 V/V
    • INA302A3, INA303A3: 100 V/V

Description

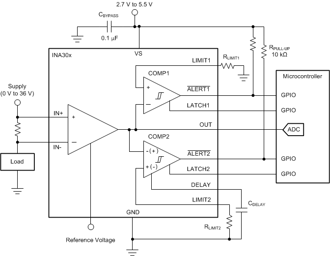
The INA302 and INA303 (INA30x) devices feature a high common-mode, bidirectional, current-sensing amplifier and two high-speed comparators to detect out-of-range current conditions. The INA302 comparators are configured to detect and respond to overcurrent conditions. The INA303 comparators are configured to respond to both overcurrent and undercurrent conditions in a windowed configuration. These devices feature an adjustable limit threshold range for each comparator set using an external limit-setting resistor. These current-shunt monitors can measure differential voltage signals on common-mode voltages that can vary from –0.1 V up to +36 V, independent of the supply.

The open-drain alert outputs can be configured to operate in either a transparent mode (output status follows the input state), or in a latched mode (alert output is cleared when the latch is reset). The alert response time for comparator 1 is under 1 µs, and the alert response for comparator 2 is set through an external capacitor ranging from 2 µs to 10 s.

These devices operate from a single 2.7-V to 5.5-V supply, drawing a maximum supply current of 950 µA. The devices are specified over the extended operating temperature range of –40°C to +125°C, and are available in a 14-pin TSSOP package.

The INA302 and INA303 (INA30x) devices feature a high common-mode, bidirectional, current-sensing amplifier and two high-speed comparators to detect out-of-range current conditions. The INA302 comparators are configured to detect and respond to overcurrent conditions. The INA303 comparators are configured to respond to both overcurrent and undercurrent conditions in a windowed configuration. These devices feature an adjustable limit threshold range for each comparator set using an external limit-setting resistor. These current-shunt monitors can measure differential voltage signals on common-mode voltages that can vary from –0.1 V up to +36 V, independent of the supply.

The open-drain alert outputs can be configured to operate in either a transparent mode (output status follows the input state), or in a latched mode (alert output is cleared when the latch is reset). The alert response time for comparator 1 is under 1 µs, and the alert response for comparator 2 is set through an external capacitor ranging from 2 µs to 10 s.

These devices operate from a single 2.7-V to 5.5-V supply, drawing a maximum supply current of 950 µA. The devices are specified over the extended operating temperature range of –40°C to +125°C, and are available in a 14-pin TSSOP package.

Subscribe to Welllinkchips !
Your Name
* Email
Submit a request