0
CDCDB800
  • CDCDB800
  • CDCDB800

CDCDB800

ACTIVE

8-output clock buffer for PCIe® Gen 1 to Gen 7

Texas Instruments CDCDB800 Product Info

1 April 2026 0

Parameters

Number of outputs

8

Additive RMS jitter (typ) (fs)

38

Core supply voltage (V)

3.3

Output supply voltage (V)

3.3

Output skew (ps)

50

Operating temperature range (°C)

-40 to 105

Rating

Catalog

Output type

LP-HCSL

Input type

LP-HCSL

Package

VQFN (RSL)-48-36 mm² 6 x 6

Features

  • 8 LP-HCSL outputs with programmable integrated 85Ω (default) or 100Ω differential output terminations
  • 8 hardware output enable (OE#) controls
  • Additive phase jitter after PCIE Gen 7 filter: 11.3fs, RMS (maximum)
  • Additive phase jitter after PCIE Gen 6 filter: 16.1fs, RMS (maximum)
  • Additive phase jitter after PCIE Gen 5 filter: 25fs, RMS (maximum)
  • Additive phase jitter after DB2000Q filter: 38fs, RMS (maximum)
  • Supports Common Clock (CC) and Individual Reference (IR) architectures
    • Spread spectrum-compatible
  • Output-to-output skew: < 50ps
  • Input-to-output delay: < 3ns
  • Fail-safe input

  • Programmable output slew rate control

  • 3.3V core and IO supply voltages
  • Hardware-controlled low power mode (PD#)
  • Current consumption: 72mA maximum
  • 6mm × 6mm, 48-pin VQFN package
  • 8 LP-HCSL outputs with programmable integrated 85Ω (default) or 100Ω differential output terminations
  • 8 hardware output enable (OE#) controls
  • Additive phase jitter after PCIE Gen 7 filter: 11.3fs, RMS (maximum)
  • Additive phase jitter after PCIE Gen 6 filter: 16.1fs, RMS (maximum)
  • Additive phase jitter after PCIE Gen 5 filter: 25fs, RMS (maximum)
  • Additive phase jitter after DB2000Q filter: 38fs, RMS (maximum)
  • Supports Common Clock (CC) and Individual Reference (IR) architectures
    • Spread spectrum-compatible
  • Output-to-output skew: < 50ps
  • Input-to-output delay: < 3ns
  • Fail-safe input

  • Programmable output slew rate control

  • 3.3V core and IO supply voltages
  • Hardware-controlled low power mode (PD#)
  • Current consumption: 72mA maximum
  • 6mm × 6mm, 48-pin VQFN package

Description

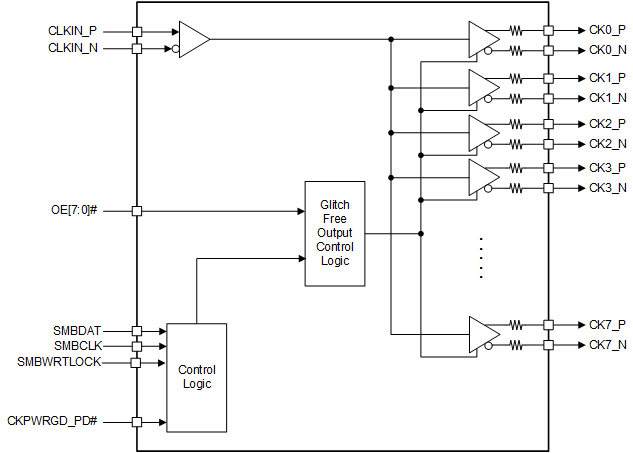
The CDCDB800 is a 8-output LP-HCSL, DB800ZL-compliant, clock buffer capable of distributing the reference clock for PCIe Gen 1-7, QuickPath Interconnect (QPI), UPI, SAS, and SATA interfaces. The SMBus interface and eight output enable pins allow the configuration and control of all eight outputs individually. The CDCDB800 is a DB800ZL derivative buffer and meets or exceeds the system parameters in the DB800ZL specification. The device also meets or exceeds the parameters in the DB2000Q specification. The CDCDB800 is packaged in a 6mm × 6mm, 48-pin VQFN package.

The CDCDB800 is a 8-output LP-HCSL, DB800ZL-compliant, clock buffer capable of distributing the reference clock for PCIe Gen 1-7, QuickPath Interconnect (QPI), UPI, SAS, and SATA interfaces. The SMBus interface and eight output enable pins allow the configuration and control of all eight outputs individually. The CDCDB800 is a DB800ZL derivative buffer and meets or exceeds the system parameters in the DB800ZL specification. The device also meets or exceeds the parameters in the DB2000Q specification. The CDCDB800 is packaged in a 6mm × 6mm, 48-pin VQFN package.

Subscribe to Welllinkchips !
Your Name
* Email
Submit a request