0
ADC14DS080
  • ADC14DS080
  • ADC14DS080
  • ADC14DS080
  • ADC14DS080

ADC14DS080

ACTIVE

Dual-Channel, 14-Bit, 80-MSPS Analog-to-Digital Converter (ADC) Key Specifications Key Specifications

Texas Instruments ADC14DS080 Product Info

1 April 2026 0

Parameters

Sample rate (max) (Msps)

80

Resolution (Bits)

14

Number of input channels

2

Interface type

Serial LVDS

Analog input BW (MHz)

1000

Features

High Performance

Rating

Catalog

Peak-to-peak input voltage range (V)

2

Power consumption (typ) (mW)

800

Architecture

Pipeline

SNR (dB)

74.2

ENOB (Bits)

12

SFDR (dB)

90

Operating temperature range (°C)

-40 to 85

Input buffer

No

Package

WQFN (NKA)-60-81 mm² 9 x 9

Features

  • Clock Duty Cycle Stabilizer
  • Single +3.0V or 3.3V Supply Operation
  • Serial LVDS Outputs
  • Serial Control Interface
  • Overrange Outputs
  • 60-Pin WQFN Package, (9x9x0.8mm, 0.5mm Pin-Pitch)

Key Specifications

  • Resolution: 14 Bits
  • Conversion Rate: 80 MSPS
  • SNR: (fIN = 170 MHz) 72 dBFS (typ)
  • SFDR: (fIN = 170 MHz) 82 dBFS (typ)
  • Full Power Bandwidth: 1 GHz (typ)
  • Power Consumption: 800 mW (typ)

All trademarks are the property of their respective owners.

  • Clock Duty Cycle Stabilizer
  • Single +3.0V or 3.3V Supply Operation
  • Serial LVDS Outputs
  • Serial Control Interface
  • Overrange Outputs
  • 60-Pin WQFN Package, (9x9x0.8mm, 0.5mm Pin-Pitch)

Key Specifications

  • Resolution: 14 Bits
  • Conversion Rate: 80 MSPS
  • SNR: (fIN = 170 MHz) 72 dBFS (typ)
  • SFDR: (fIN = 170 MHz) 82 dBFS (typ)
  • Full Power Bandwidth: 1 GHz (typ)
  • Power Consumption: 800 mW (typ)

All trademarks are the property of their respective owners.

Description

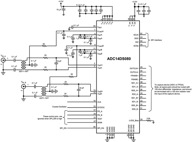
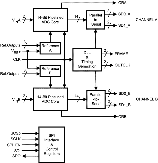
The ADC14DS080 is a high-performance CMOS analog-to-digital converter capable of converting two analog input signals into 14-bit digital words at rates up to 80 Mega Samples Per Second (MSPS). The digital outputs are serialized and provided on differential LVDS signal pairs. These converters use a differential, pipelined architecture with digital error correction and an on-chip sample-and-hold circuit to minimize power consumption and the external component count, while providing excellent dynamic performance. A unique sample-and-hold stage yields a full-power bandwidth of 1 GHz. The ADC14DS080 may be operated from a single +3.0V or 3.3V power supply. A power-down feature reduces the power consumption to very low levels while still allowing fast wake-up time to full operation. The differential inputs accept a 2V full scale differential input swing. A stable 1.2V internal voltage reference is provided, or the ADC14DS080 can be operated with an external 1.2V reference. Output data format (offset binary versus 2's complement) and duty cycle stabilizer are selectable. The duty cycle stabilizer maintains performance over a wide range of clock duty cycles. A serial interface allows access to the control registers for full control of the ADC14DS80 functionality. The ADC14DS080 is available in a 60-lead WQFN package and operates over the industrial temperature range of −40°C to +85°C.

The ADC14DS080 is a high-performance CMOS analog-to-digital converter capable of converting two analog input signals into 14-bit digital words at rates up to 80 Mega Samples Per Second (MSPS). The digital outputs are serialized and provided on differential LVDS signal pairs. These converters use a differential, pipelined architecture with digital error correction and an on-chip sample-and-hold circuit to minimize power consumption and the external component count, while providing excellent dynamic performance. A unique sample-and-hold stage yields a full-power bandwidth of 1 GHz. The ADC14DS080 may be operated from a single +3.0V or 3.3V power supply. A power-down feature reduces the power consumption to very low levels while still allowing fast wake-up time to full operation. The differential inputs accept a 2V full scale differential input swing. A stable 1.2V internal voltage reference is provided, or the ADC14DS080 can be operated with an external 1.2V reference. Output data format (offset binary versus 2's complement) and duty cycle stabilizer are selectable. The duty cycle stabilizer maintains performance over a wide range of clock duty cycles. A serial interface allows access to the control registers for full control of the ADC14DS80 functionality. The ADC14DS080 is available in a 60-lead WQFN package and operates over the industrial temperature range of −40°C to +85°C.

Subscribe to Welllinkchips !
Your Name
* Email
Submit a request