0
ADC108S102
  • ADC108S102
  • ADC108S102
  • ADC108S102
  • ADC108S102

ADC108S102

ACTIVE

8-Channel, 500 kSPS to 1 MSPS, 10-Bit A/D Converter Key Specifications Key Specifications

Texas Instruments ADC108S102 Product Info

1 April 2026 0

Parameters

Resolution (Bits)

10

Sample rate (max) (ksps)

1000

Number of input channels

8

Interface type

Microwire (Serial I/O), SPI

Architecture

SAR

Input type

Single-ended

Multichannel configuration

Multiplexed

Rating

Catalog

Reference mode

Supply

Input voltage range (max) (V)

5.25

Input voltage range (min) (V)

0

Operating temperature range (°C)

-40 to 105

Power consumption (typ) (mW)

2.1

Analog supply voltage (min) (V)

2.7

Analog supply voltage (max) (V)

5.25

SNR (dB)

61.8

Digital supply (min) (V)

2.7

Digital supply (max) (V)

5.25

Package

TSSOP (PW)-16-32 mm² 5 x 6.4

Features

  • Eight Input Channels
  • Variable Power Management
  • Independent Analog and Digital Supplies
  • SPI/QSPI/MICROWIRE/DSP Compatible
  • Packaged in 16-Lead TSSOP

Key Specifications

  • Conversion Rate: 500 kSPS to 1 MSPS
  • DNL (VA = VD = 5.0 V): ±0.5 LSB (max)
  • INL (VA = VD = 5.0 V): ±0.5 LSB (max)
  • Power Consumption:
    • 3V Supply 2.1 mW (typ)
    • 5V Supply 9.4 mW (typ)

All trademarks are the property of their respective owners.

  • Eight Input Channels
  • Variable Power Management
  • Independent Analog and Digital Supplies
  • SPI/QSPI/MICROWIRE/DSP Compatible
  • Packaged in 16-Lead TSSOP

Key Specifications

  • Conversion Rate: 500 kSPS to 1 MSPS
  • DNL (VA = VD = 5.0 V): ±0.5 LSB (max)
  • INL (VA = VD = 5.0 V): ±0.5 LSB (max)
  • Power Consumption:
    • 3V Supply 2.1 mW (typ)
    • 5V Supply 9.4 mW (typ)

All trademarks are the property of their respective owners.

Description

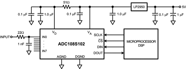
The ADC108S102 is a low-power, eight-channel CMOS 10-bit analog-to-digital converter specified for conversion throughput rates of 500 kSPS to 1 MSPS. The converter is based on a successive-approximation register architecture with an internal track-and-hold circuit. It can be configured to accept up to eight input signals at inputs IN0 through IN7.

The output serial data is straight binary and is compatible with several standards, such as SPI, QSPI, MICROWIRE, and many common DSP serial interfaces.

The ADC108S102 may be operated with independent analog and digital supplies. The analog supply (VA) can range from +2.7V to +5.25V, and the digital supply (VD) can range from +2.7V to VA. Normal power consumption using a +3V or +5V supply is 2.1 mW and 9.4 mW, respectively. The power-down feature reduces the power consumption to 0.09 µW using a +3V supply and 0.30 µW using a +5V supply.

The ADC108S102 is packaged in a 16-lead TSSOP package. Operation over the extended industrial temperature range of −40°C to +105°C is ensured.

The ADC108S102 is a low-power, eight-channel CMOS 10-bit analog-to-digital converter specified for conversion throughput rates of 500 kSPS to 1 MSPS. The converter is based on a successive-approximation register architecture with an internal track-and-hold circuit. It can be configured to accept up to eight input signals at inputs IN0 through IN7.

The output serial data is straight binary and is compatible with several standards, such as SPI, QSPI, MICROWIRE, and many common DSP serial interfaces.

The ADC108S102 may be operated with independent analog and digital supplies. The analog supply (VA) can range from +2.7V to +5.25V, and the digital supply (VD) can range from +2.7V to VA. Normal power consumption using a +3V or +5V supply is 2.1 mW and 9.4 mW, respectively. The power-down feature reduces the power consumption to 0.09 µW using a +3V supply and 0.30 µW using a +5V supply.

The ADC108S102 is packaged in a 16-lead TSSOP package. Operation over the extended industrial temperature range of −40°C to +105°C is ensured.

Subscribe to Welllinkchips !
Your Name
* Email
Submit a request