0
MAX8792
  • MAX8792

MAX8792

PRODUCTION

Single Quick-PWM Step-Down Controller with Dynamic REFIN Small-Packaged, Single Step-Down with Dynamic REFIN

Analog Devices MAX8792 Product Info

10 February 2026 6

Features

  • Quick-PWM with Fast Transient Response
  • Supports Any Output Capacitor
    • No Compensation Required with Polymers/Tantalum
    • Stable with Ceramic Output Capacitors Using External Compensation
  • Precision 2V ±10mV Reference
  • Dynamically Adjustable Output Voltage (0 to 0.9 VIN Range)
    • Feedback Input Regulates to 0 to 2V REFIN Voltage
    • 0.5% VOUT Accuracy Over Line and Load
  • 26V Maximum Input Voltage Rating
  • Adjustable Valley Current-Limit Protection
    • Thermal Compensation with NTC
    • Supports Foldback Current Limit
  • Resistively Programmable Switching Frequency
  • Overvoltage Protection
  • Undervoltage/Thermal Protection
  • Voltage Soft-Start and Soft-Shutdown
  • Monotonic Power-Up with Precharged Output
  • Power-Good Window Comparator

Part details & applications

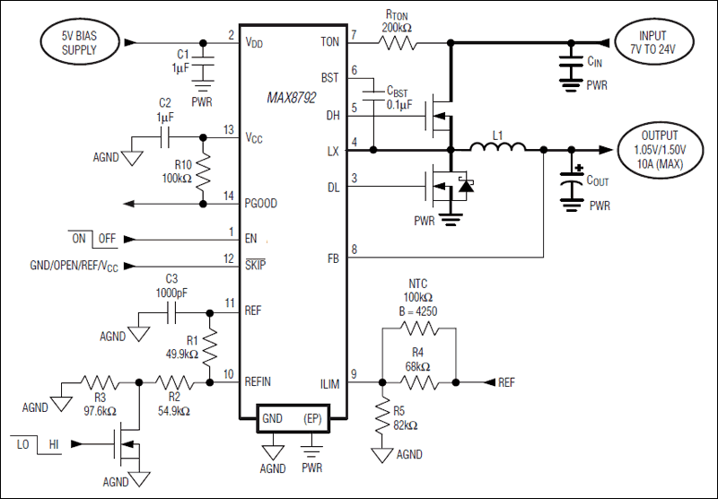
The MAX8792 pulse-width modulation (PWM) controller provides high efficiency, excellent transient response, and high DC-output accuracy needed for stepping down high-voltage batteries to generate low-voltage core or chipset/RAM bias supplies in notebook computers. The output voltage can be dynamically controlled using the dynamic REFIN, which supports input voltages between 0 to 2V. The REFIN adjustability combined with a resistive voltage-divider on the feedback input allows the MAX8792 to be configured for any output voltage between 0 to 0.9 VIN.

Maxim's proprietary Quick-PWM™ quick-response, constant-on-time PWM control scheme handles wide input/output voltage ratios (low-duty-cycle applications) with ease and provides 100ns "instant-on" response to load transients while maintaining a relatively constant switching frequency. Strong drivers allow the MAX8792 to efficiently drive large synchronous-rectifier MOSFETs.

The controller senses the current across the synchronous rectifier to achieve a low-cost and highly efficient valley current-limit protection. The adjustable current-limit threshold provides a high degree of flexibility, allowing thermally compensated protection using an NTC or foldback current-limit protection using a voltage-divider derived from the output.

The MAX8792 includes a voltage-controlled soft-start and soft-shutdown in order to limit the input surge current, provide a monotonic power-up (even into a precharged output), and provide a predictable powerup time. The controller also includes output fault protection— undervoltage and overvoltage protection—as well as thermal-fault protection.

The MAX8792 is available in a tiny 14-pin, 3mm x 3mm TDFN package. For space-constrained applications, refer to the MAX17016 single step-down with 10A, 26V internal MOSFETs available in a small 40-pin, 6mm x 6mm TQFN package.

Subscribe to Welllinkchips !
Your Name
* Email
Submit a request