0
MAX8597
  • MAX8597

MAX8597

PRODUCTION

Low-Dropout, Wide-Input-Voltage, Step-Down Controllers

Analog Devices MAX8597 Product Info

10 February 2026 9

Features

  • Low Dropout with > 99.5% Duty Cycle
  • Lossless High-Side Current Limit
  • Wide 4.5V to 28V Input Range
  • Dynamic Output Voltage Adjustment with Adjustable Offset (MAX8597)
  • Remote Voltage Sensing for Both Positive and Negative Rails (MAX8597)
  • Tracking Output Through REFIN (MAX8597)
  • Adjustable Switching Frequency from 200kHz to 1.4MHz
  • Adjustable Soft-Start
  • Prebias Startup
  • Enable and Power-OK (MAX8598/MAX8599) for Flexible Sequencing
  • 25MHz Error Amplifier
  • Adjustable Hiccup Current Limit for Output Short-Circuit Protection
  • Output Overvoltage Protection (MAX8599)
  • Small, Low-Profile Thin QFN Package

Part details & applications

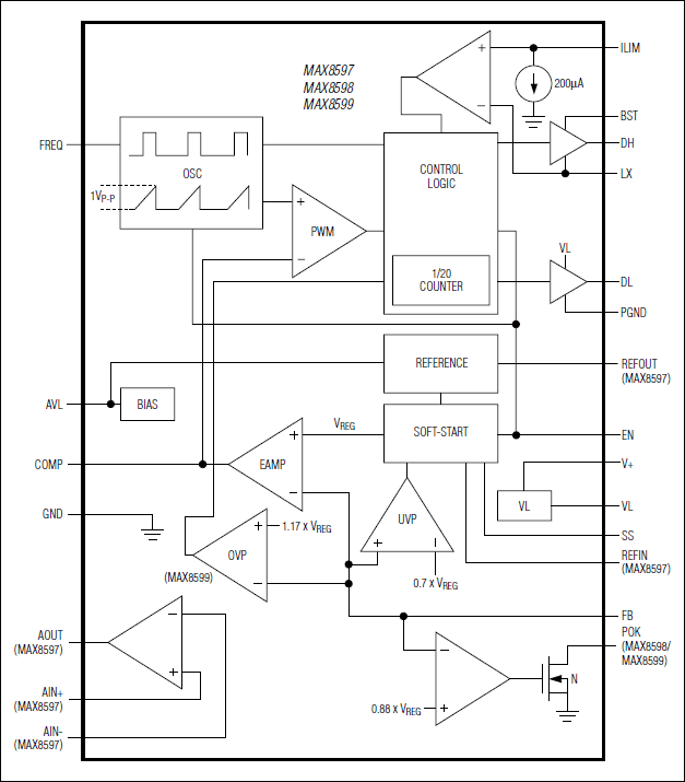
The MAX8597/MAX8598/MAX8599 voltage-mode PWM step-down controllers are designed to operate from a 4.5V to 28V input supply and generate output voltages down to 0.6V. A proprietary switching algorithm stretches the duty cycle to > 99.5% for low-dropout design. Unlike conventional step-down regulators using a p-channel high-side MOSFET to achieve high duty cycle, the MAX8597/MAX8598/MAX8599 drive n-channel MOSFETs resulting in high efficiency and high-current-capability designs.

The MAX8597 is available in a 20-pin thin QFN package and is designed for applications that use an analog signal to control the output voltage with an adjustable offset, such as DC fan-speed control. This is achieved with an internal uncommitted operational amplifier. The MAX8597 is also targeted for tracking output-voltage applications for chipsets, ASIC and DSP cores, and I/O supplies. The MAX8598/MAX8599 are available in a 16-pin thin QFN package and do not have the uncommitted operational amplifier, reference input, and reference output, but offer an open-drain, power-OK output.

The MAX8597/MAX8598/MAX8599 allow startup with prebias voltage on the output for applications where a backup supply or a tracking device may charge the output capacitor before the MAX8597/MAX8598/MAX8599 are enabled. In addition, the MAX8599 features output overvoltage protection.

These controllers also feature lossless high-side peak inductor current sensing, adjustable current limit, and hiccup-mode short-circuit protection. Switching frequency is set with an external resistor from 200kHz to 1.4MHz. This wide frequency range combined with a wide-bandwidth error amplifier enables the loop compensation scheme to give the user ample flexibility to optimize for cost, size, and efficiency.

Applications

  • Chipset Power Supplies
  • Nonisolated Power Modules
  • Tracking Po

Subscribe to Welllinkchips !
Your Name
* Email
Submit a request