0
MAX8540
  • MAX8540

MAX8540

LAST TIME BUY

Synchronizable, High-Frequency Current- and Voltage-Mode PWM Controllers for Isolated Supplies Versatile, High-Frequency PWM Controllers Reduce Isolated DC-DC Converter Size and Cost

Analog Devices MAX8540 Product Info

10 February 2026 6

Features

  • 200kHz to 1MHz Adjustable Switching Frequency
  • Synchronization to External Clock
  • Programmable, Constant Maximum Volt-Second Simplifies Transformer Design
  • Programmable Hiccup/Skip Cycles or Latch-Mode Protection
  • Clean Startups with High-Capacitance Loads
  • Programmable Under/Overvoltage Protection
  • Current-Mode, Adjustable Slope Compensation (MAX8540)
  • Voltage-Mode, Adjustable Ramp Magnitude (MAX8541)
  • 10mA, 5V Regulator
  • 75mV to 1.25mV Adjustable Current Limit Reduces External Components
  • Internal Gate Driver for Low-Power Applications
  • External Gate Driver for High-Power Applications

Part details & applications

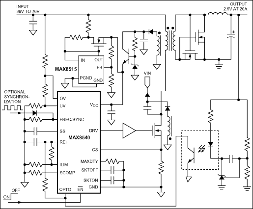
The MAX8540/MAX8541 pulse-width-modulated (PWM) controllers for forward/flyback isolated DC-to-DC converters provide maximum flexibility to power-supply designers and reduce external component count. These controllers allow common PC board layout for current-mode (MAX8540) and voltage-mode (MAX8541) designs.

Both controllers feature adjustable switching frequency and external synchronization from 200kHz to 1MHz. Active-high and active-low enable, undervoltage protection (UVP), and overvoltage protection (OVP) reduce external component count.

Maximum duty cycle is adjustable, and the feed-forward function scales the maximum duty cycle with input voltage to limit the maximum volt-seconds applied to the transformer primary. The MAX8540 allows the user to select the value of slope compensation to further optimize magnetics design. The MAX8541 features user-adjustable ramp magnitude for the PWM comparator.

A cycle-by-cycle current-limit function controls the peak primary current during overload and short circuit. Both controllers can be set to latch off or to hiccup when a short circuit is detected. The number of current-limited cycles to initiate the hiccup mode and number of cycles skipped are user selectable to allow startup with high-capacitance loads and protect the converter against sustained short circuits.

The MAX8540/MAX8541 feature 9Ω internal gate drivers for low-power applications and are compatible with external gate drivers for high-power applications. Both devices are available in the space-saving 16-pin QSOP package.

The MAX8541 EV kit evaluates the MAX8540 and the MAX8541 to speed designs. Design examples are also available in application notes: 50W Voltage-Mode Forward Converter Design with the MAX8541 and 50W Current-Mode Forward Converter Design with the MAX8540.

Applications

Subscribe to Welllinkchips !
Your Name
* Email
Submit a request