0
MAX8510
  • MAX8510

MAX8510

PRODUCTION

Ultra-Low-Noise, High PSRR, Low-Dropout, 120mA Linear Regulators Low-Noise, Low-Dropout, 120mA Linear Regulators Fit in an SC70 Package without Compromising Performance

Analog Devices MAX8510 Product Info

10 February 2026 8

Features

  • Space-Saving SC70 and TDFN (2mm x 2mm) Packages
  • 11µVRMS Output Noise at 100Hz to 100kHz Bandwidth (MAX8510)
  • 78dB PSRR at 1kHz (MAX8510)
  • 120mV Dropout at 120mA Load
  • Stable with 1µF Ceramic Capacitor for Any Load
  • Guaranteed 120mA Output
  • Only Need Input and Output Capacitors (MAX8511)
  • Output Voltages: 1.5V, 1.8V, 2.5V, 2.6V, 2.7V, 2.8V, 2.85V, 3V, 3.3V, 4.5V (MAX8510/MAX8511) and Adjustable (MAX8512)
  • Low 40µA Ground Current
  • Excellent Load/Line Transient
  • Overcurrent and Thermal Protection

Part details & applications

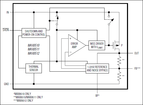
The MAX8510/MAX8511/MAX8512 ultra-low-noise, low-dropout (LDO) linear regulators are designed to deliver up to 120mA continuous output current. These regulators achieve a low 120mV dropout for 120mA load current. The MAX8510 uses an advanced architecture to achieve ultra-low output voltage noise of 11µVRMS and PSRR of 54dB at 100kHz.

The MAX8511 does not require a bypass capacitor, hence achieving the smallest PC board area. The MAX8512's output voltage can be adjusted with an external divider.

The MAX8510/MAX8511 are preset to a variety of voltages in the 1.5V to 4.5V range. Designed with a P-channel MOSFET series pass transistor, the MAX8510/MAX8511/MAX8512 maintain very low ground current (40µA).

The regulators are designed and optimized to work with low-value, low-cost ceramic capacitors. The MAX8510 requires only 1µF (typ) of output capacitance for stability with any load. When disabled, current consumption drops to below 1µA.

Package options include a 5-pin SC70 and a tiny 2mm x 2mm x 0.8mm TDFN package.

Applications

  • Base Stations
  • Bluetooth® Portable Radios and Accessories
  • Cellular and Cordless Phones
  • Digital Cameras
  • PDA and Palmtop Computers
  • Personal Stereos
  • Portable and Battery-Powered Equipment
  • Wireless LANs

Subscribe to Welllinkchips !
Your Name
* Email
Submit a request