0
MAX6791
  • MAX6791

MAX6791

PRODUCTION

High-Voltage, Micropower, Single/Dual Linear Regulators with Supervisory Functions Automotive Linear Regulators with Supervisory Features

Analog Devices MAX6791 Product Info

10 February 2026 9

Features

  • Low 68µA Quiescent Current
  • Wide 5V to 72V Supply Voltage Range
  • Output Current
    • Single Output Up to 300mA
    • Dual Outputs Up to 150mA per Output
  • Low Dropout Voltage
    • 420mV (typ) at 100mA (Single)
    • 840mV (typ) at 100mA (Dual)
  • Fixed Output-Voltage Options: 5V, 3.3V, 2.5V, 1.8V, or Adjustable Output (from 1.8V to 11V)
  • ENABLE and HOLD Functionality
  • Active-Low RESET Output: Open Drain or Push-Pull
  • Internally Fixed (35µs, 3.125ms, 12.5ms, 50ms, or 200ms) or Capacitor-Adjustable Reset Timeout Periods
  • Internally Fixed or Capacitor-Adjustable Watchdog Timeout Periods
  • Windowed (Minimum/Maximum) Watchdog Timer Options (MAX6791/MAX6792)
  • Watchdog Disable Feature
  • Thermal, Short-Circuit, and Output Overvoltage Protection
  • Fully Specified from -40°C to +125°C
  • Small, Thermally Enhanced, 5mm x 5mm TQFN
  • AEC-Q100 Qualified MAX6795TPLD2/V+, MAX6795TPSD2/V+

Part details & applications

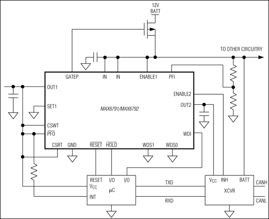
The MAX6791–MAX6796 ultra-low-quiescent-current, single-/dual-output linear regulators are ideal for automotive applications. The devices offer a wide 5V to 72V operating input range, allowing them to withstand automotive load-dump conditions while consuming only 68µA. The MAX6791–MAX6794 are dual-output regulators capable of supplying up to 150mA per output. The MAX6795/MAX6796 offer a single output capable of delivering up to 300mA. These devices offer standard output-voltage options (5V, 3.3V, 2.5V, or 1.8V) and can be adjusted to any voltage from 1.8V to 11V. The MAX6791–MAX6794 also offer a fixed 5V output.

All devices feature a push-pull or open-drain, active-low RESET output with a fixed output reset threshold that is 92.5%/87.5% of the regulator output OUT/OUT1. The reset output asserts low when OUT/OUT1 drops below the reset threshold and remains low for the fixed or capacitor-adjustable reset timeout period after OUT/OUT1 exceeds the reset threshold.

The MAX6791–MAX6796 provide a watchdog input that monitors a pulse train from the microprocessor (µP) and generates reset pulses if the watchdog input remains high or low for a duration longer than the watchdog timeout period. All devices are available with either a fixed watchdog timeout period of 280ms (min) or a period adjustable with an external capacitor. The MAX6791/MAX6792 feature a windowed watchdog timeout period with selectable window ratio. The watchdog feature can be disabled.

The MAX6791–MAX6794 provide dual enable inputs (ENABLE1 and ENABLE2) that control each regulator independently. The single-output MAX6795/MAX6796 feature one enable input (ENABLE).

All devices include a hold input (active-low HOLD) that aids the implementation of a self-holding circuit without requiring external components. Once the regulator is enabled, setting active-low HOLD low forces the regulator to re

Subscribe to Welllinkchips !
Your Name
* Email
Submit a request