0
MAX5969D
  • MAX5969D

MAX5969D

NOT RECOMMENDED FOR NEW DESIGNS

IEEE 802.3af/at-Compliant, Powered Device Interface Controller with Integrated Power MOSFET 100V, IEEE 802.3af/at PD Interface Controller with Sleep Mode Saves Power

Analog Devices MAX5969D Product Info

10 February 2026 6

Features

  • IEEE 802.3af/at Compliant
  • 2-Event Classification or an External Wall Adapter Indicator Output
  • Simplified Wall Adapter Interface
  • PoE Classification 0–5
  • 100V Input Absolute Maximum Rating
  • Inrush Current Limit of 180mA Maximum
  • Current Limit During Normal Operation Between 720mA and 880mA
  • Current Limit and Foldback
  • Legacy UVLO at 36V
  • Overtemperature Protection
  • Thermally Enhanced, 5mm x 5mm, 16-Pin TQFN

Part details & applications

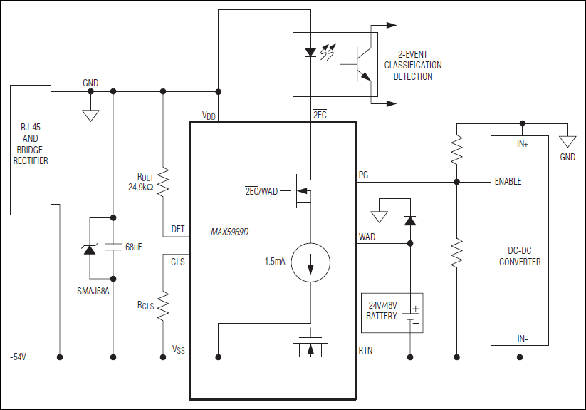
The MAX5969D provides a complete interface for a powered device (PD) to comply with the IEEE® 802.3af/at standard in a power-over-Ethernet (PoE) system. The MAX5969D provides the PD with a detection signature, classification signature, and an integrated isolation power switch with inrush current control. During the inrush period, the MAX5969D limits the current to less than 180mA before switching to the higher current limit (720mA to 880mA) when the isolation power MOSFET is fully enhanced. The device features an input UVLO with wide hysteresis and long deglitch time to compensate for twisted-pair cable resistive drop and to assure glitch-free transition during power-on/-off conditions. The MAX5969D can withstand up to 100V at the input.

The MAX5969D supports a 2-event classification method as specified in the IEEE 802.3at standard and provide a signal to indicate when probed by a Type 2 power sourcing equipment (PSE). The device detects the presence of a wall adapter power source connection and allow a smooth switch over from the PoE power source to the wall power adaptor.

The MAX5969D also provides a power-good (PG) signal, two-step current limit and foldback, overtemperature protection, and di/dt limit. The MAX5969D is available in a 16-pin, 5mm x 5mm TQFN power package. This device is rated over the -40°C to +85°C extended temperature range.

Applications

  • IEEE 802.3af/at Powered Devices
  • IP Phones, Wireless Access Nodes, IP Security Cameras
  • WiMAX™ Base Stations

Subscribe to Welllinkchips !
Your Name
* Email
Submit a request