0
MAX5386
  • MAX5386

MAX5386

PRODUCTION

Dual, 256-Tap, Volatile Low-Voltage Linear Taper Digital Potentiometers Dual, 256-Step, Digital Potentiometers with a 2.6V Supply in a 3mm x 3mm TQFN

Analog Devices MAX5386 Product Info

10 February 2026 7

Features

  • Dual, 256-Tap, Linear Taper Positions
  • Single +2.6V to +5.5V Supply Operation
  • Low (< 1µA) Quiescent Supply Current
  • 10kΩ, 50kΩ, 100kΩ End-to-End Resistance Values
  • SPI-Compatible Interface
  • Power-On Sets Wiper to Midscale
  • -40°C to +125°C Operating Temperature Range

Part details & applications

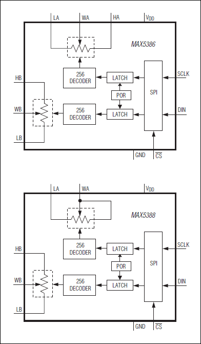
The MAX5386/MAX5388 dual, 256-tap, volatile, low- voltage linear taper digital potentiometers offer three end-to-end resistance values of 10kΩ, 50kΩ, and 100kΩ. Operating from a single +2.6V to +5.5V power supply these devices provide a low 35ppm/°C end-to-end temperature coefficient. The devices feature an SPI interface.

The small package size, low supply voltage, low supply current, and automotive temperature range of the MAX5386/MAX5388 make the devices uniquely suitable for the portable consumer market and battery-backup industrial applications.

The MAX5386 includes two digital potentiometers in a voltage-divider configuration. The MAX5388 includes one digital potentiometer in a voltage-divider configuration and one digital potentiometer in a variable-resistor configuration. The MAX5386/MAX5388 are specified over an extended -40°C to +125°C temperature range and are available in 16-pin, 3mm x 3mm TQFN or 10-pin, 3mm x 5mm µMAX® packages, respectively.

Applications

  • Adjustable Voltage References/Linear Regulators
  • Low-Voltage Battery Applications
  • Mechanical Potentiometer Replacement
  • Offset and Gain Control
  • Portable Electronics

Subscribe to Welllinkchips !
Your Name
* Email
Submit a request