0
MAX5223
  • MAX5223

MAX5223

PRODUCTION

Low-Power, Dual, 8-Bit, Voltage-Output Serial DAC in 8-Pin SOT23 Industry's Smallest 8-Bit Dual DAC in SOT23

Analog Devices MAX5223 Product Info

10 February 2026 7

Features

  • Tiny 8-Pin SOT23 Package (3mm x 3mm)
  • Low Power Consumption
    • 100µA Operating Current
    • < 1µA Shutdown Current
  • +2.7V to +5.5V Single-Supply Operation
  • Dual Buffered Voltage Output
  • Programmable Shutdown Mode
  • 25MHz, 3-Wire Serial Interface
  • SPI, QSPI, and MICROWIRE-Compatible

Part details & applications

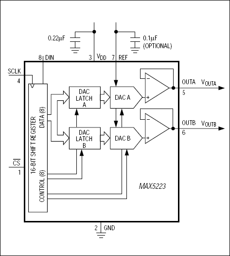
The MAX5223 contains two 8-bit, buffered, voltage output digital-to-analog converters (DAC A and DAC B) in a small 8-pin SOT23 package. DAC outputs can source and sink 1mA to within 100mV of ground and VDD. The MAX5223 operates with a single +2.7V to +5.5V supply.

The device uses a 3-wire serial interface, which operates at clock rates up to 25MHz and is compatible with SPI™, QSPI™, and MICROWIRE™ interface standards. The serial input shift register is 16 bits long and consists of 8 bits of DAC input data and 8 bits for DAC selection and shutdown control. DAC registers can be loaded independently or in parallel at the positive edge of active-low CS.

The MAX5223's ultra-low power consumption and tiny 8-pin SOT23 package make it ideal for portable and battery-powered applications. Supply current is a low 100µA and drops below 1µA in shutdown mode. In addition, the reference input is disconnected from the REF pin during shutdown, which reduces the system's total power consumption.

Applications

  • Cable Modems
  • Cell Phones
  • Cordless Phones
  • Digital Still Cameras
  • Faxes
  • Handy Terminals
  • Modems
  • Notebook Computers
  • Pagers
  • Palmtop Computers
  • PDAs and Organizers
  • Pen Entry Palmtops
  • Portable Patient Monitoring/Drug Delivery
  • Portable Test Meters
  • Printers

Subscribe to Welllinkchips !
Your Name
* Email
Submit a request