0
MAX5138
  • MAX5138

MAX5138

PRODUCTION

Low-Power, Single, 16-/12-Bit, Buffered Voltage-Output DACs Industry's Smallest 16-Bit DACs with Pin-Programmable Zero or Midscale Power-Up

Analog Devices MAX5138 Product Info

10 February 2026 9

Features

  • 16-/12-Bit Resolution in a 3mm x 3mm, 16-Pin TQFN Package
  • Hardware-Selectable on Power-Up or Reset-to-Zero/Midscale DAC Output
  • Double-Buffered Input Registers
  • Active-Low LDAC Asynchronously Updates DAC Output
  • Active-Low READY Facilitates Daisy Chaining
  • High-Performance 10ppm/°C Internal Reference
  • Guaranteed Monotonic Over All Operating Conditions
  • Wide +2.7V to +5.25V Supply Range
  • Rail-to-Rail Buffered Output Operation
  • Low Gain Error (Less Than ±0.5% FS) and Offset (Less Than ±10mV)
  • 30MHz 3-Wire SPI-/QSPI-/MICROWIRE-/DSP-Compatible Serial Interface
  • CMOS-Compatible Inputs with Hysteresis
  • Low Power Consumption (ISHDN = 2µA max)

Part details & applications

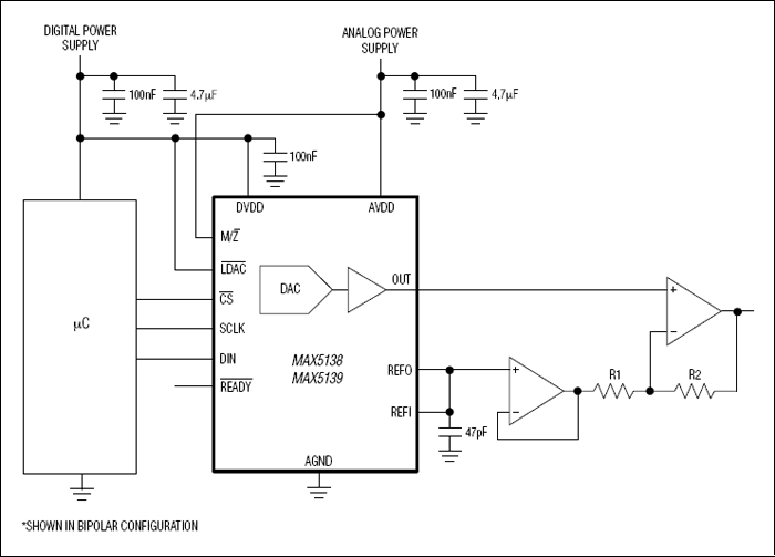
The MAX5138/MAX5139 are a family of single-channel pin-compatible and software-compatible 16-bit and 12-bit DACs. The MAX5138/MAX5139 are low-power, 16-bit/12-bit, buffered voltage-output, high-linearity DACs. They use a precision internal reference or a precision external reference for rail-to-rail operation. The MAX5138/MAX5139 accept a wide +2.7V to +5.25V supply-voltage range to accommodate most low-power and low-voltage applications. These devices accept a 3-wire SPI-/QSPI™-/MICROWIRE®-/DSP-compatible serial interface to save board space and reduce the complexity of optically isolated and transformer-isolated applications. The digital interface's double-buffered hardware and software active-low LDAC provide simultaneous output update. The serial interface features an active-low READY output for easy daisy-chaining of several MAX5138/MAX5139 devices and/or other compatible devices. The MAX5138/MAX5139 include a hardware input to reset the DAC outputs to zero or midscale upon power-up or reset, providing additional safety for applications that drive valves or other transducers that need to be off during power-up. The high linearity of the DACs makes these devices ideal for precision control and instrumentation applications. The MAX5138/MAX5139 are available in an ultra-small (3mm x 3mm), 16-pin TQFN package and are specified over the -40°C to +105°C extended industrial temperature range.

Applications

  • Automatic Test Equipment
  • Automatic Tuning
  • Communication Systems
  • Data Acquisition
  • Gain and Offset Adjustment
  • Portable Instrumentation
  • Power-Amplifier Control
  • Process Control and Servo Loops
  • Programmable Voltage and Current Sources

Subscribe to Welllinkchips !
Your Name
* Email
Submit a request