0
MAX4032
  • MAX4032

MAX4032

NOT RECOMMENDED FOR NEW DESIGNS

5V, 6dB Video Buffer with Sync-Tip Clamp, Output Sag Correction, and 150nA Shutdown Current

Analog Devices MAX4032 Product Info

10 February 2026 4

Features

  • Single +5V Operation
  • Input Sync-Tip Clamp
  • AC- or DC-Coupled Output
  • Low-Power Shutdown Mode Reduces Supply Current to 150nA
  • SAG Correction Reduces Output-Coupling Capacitors from 330µF to 22µF
  • Available in Space-Saving SOT23 and SC70 Packages

Part details & applications

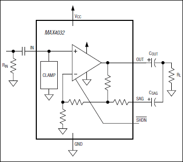
The MAX4032 5V, 6dB video buffer with sync-tip clamp, output sag correction, and low-power shutdown mode is available in tiny SOT23 and SC70 packages. The sag-corrected output of the MAX4032 is designed to drive AC-coupled, 150Ω back-terminated video loads in portable video applications such as digital still cams, portable DVD players, digital camcorders, PDAs, video-enabled cell phones, portable game systems, and notebook computers. The sag correction feature introduces low-frequency compensation that reduces the value of the normally bulky and expensive 330µF AC-coupling capacitor to two small, less expensive 22µF capacitors. The input clamp positions the video waveform at the output and allows the MAX4032 to be used as either an AC- or DC-coupled output driver.

The MAX4032 operates from a single +5V supply and consumes only 6.5mA of supply current. The low-power shutdown mode reduces the supply current to 150nA, making the MAX4032 ideal for low-voltage, battery-powered video applications.

The MAX4032 is available in tiny 6-pin SOT23 and SC70 packages and is specified over the extended -40°C to +85°C temperature range.

Applications

  • Digital Camcorders/Televisions/Still Cameras
  • Notebook Computers
  • PDAs
  • Portable Video/Game Systems/DVD Players
  • Portable/Flat-Panel Displays
  • Video-Enabled Cell Phones

Subscribe to Welllinkchips !
Your Name
* Email
Submit a request