0
MAX3735
  • MAX3735

MAX3735

NOT RECOMMENDED FOR NEW DESIGNS

2.7Gbps, Low-Power SFP Laser Drivers Multirate 3.3V Laser Driver for SFP Modules Meets All Requirements for SFF-8472 Digital Diagnostics

Analog Devices MAX3735 Product Info

10 February 2026 7

Features

  • Fully Compliant with SFP and SFF-8472 MSAs
  • Programmable Modulation Current from 10mA to 60mA (DC-Coupled)
  • Programmable Modulation Current from 10mA to 85mA (AC-Coupled)
  • Programmable Bias Current from 1mA to 100mA
  • Edge Transition Times <51ps
  • 27mA (typ) Power-Supply Current
  • Multirate 155Mbps to 2.7Gbps Operation
  • Automatic Average Power Control
  • On-Chip Pullup Resistor for TX_Disable
  • 24-Pin 4mm x 4mm QFN package

Part details & applications

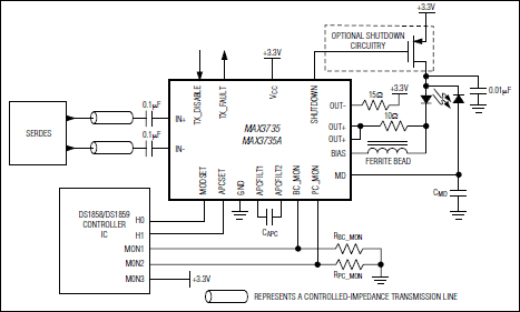
The MAX3735A is a +3.3V laser driver for SFP/SFF applications from 155Mbps up to 2.7Gbps. The device accepts differential input data and provides bias and modulation currents for driving a laser. DC-coupling to the laser allows for multirate applications and reduces the number of external components. The MAX3735A is fully compliant with the SFP MSA timing and the SFF-8472 transmit diagnostic requirements.

An automatic power-control (APC) feedback loop is incorporated to maintain a constant average optical power over temperature and lifetime. The wide modulation current range of 10mA to 60mA (up to 85mA AC-coupled) and bias current of 1mA to 100mA make this product ideal for driving FP/DFB laser diodes in fiber-optic modules. The resistor range for the laser current settings is optimized to interface with the DS1858 SFP controller IC.

The MAX3735A provides transmit-disable control, a single-point latched transmit-failure monitor output, photocurrent monitoring, and bias-current monitoring to indicate when the APC loop is unable to maintain the average optical power.

The MAX3735A is available in a 4mm x 4mm TQFN package and operates over the extended temperature range of -40°C to +85°C.

Applications

  • 1G/2G Fibre Channel SFF/SFP Optical Transceiver Modules
  • Gigabit Ethernet SFF/SFP Transceiver Modules
  • Multirate OC-3 to OC-48 FEC SFF/SFP Transceiver Modules

Subscribe to Welllinkchips !
Your Name
* Email
Submit a request