0
MAX1779
  • MAX1779

MAX1779

NOT RECOMMENDED FOR NEW DESIGNS

Low-Power Triple-Output TFT LCD DC-DC Converter Industry's-First High-Performance Boost Regulator with Dual Charge-Pump Regulators for Small-Sized Battery-Powered LCD Applications

Analog Devices MAX1779 Product Info

10 February 2026 10

Features

  • Three Integrated DC-DC Converters
  • 250kHz Current-Mode PWM Boost Regulator
    • Up to +13V Main High-Power Output
    • ±1% Accuracy
    • High Efficiency (91%)
  • Dual Charge-Pump Outputs
    • Up to +40V Positive Charge-Pump Output
    • Down to -40V Negative Charge-Pump Output
  • Internal Supply Sequencing
  • Internal Power MOSFETs
  • +2.7V to +5.5V Input Supply
  • 0.1µA Shutdown Current
  • 0.5mA Quiescent Current
  • Internal Soft-Start
  • Power-Ready Output
  • Ultra-Small External Components
  • Thin TSSOP Package (1.1mm max)

Part details & applications

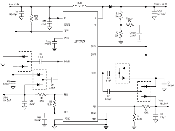
The MAX1779 triple-output DC-DC converter provides highly efficient regulated voltages required by small active matrix, thin-film transistor (TFT) liquid-crystal displays (LCDs). One high-power DC-DC converter and two low-power charge pumps convert the +2.7V to +5.5V input supply voltage into three independent output voltages.

The primary high-power DC-DC converter generates a boosted output voltage (VMAIN) up to 13V that is regulated within ±1%. The low-power BiCMOS control circuitry and the low on-resistance (1 ohm) of the integrated power MOSFET allows efficiency up to 91%. The 250kHz current-mode pulse-width modulation (PWM) architecture provides fast transient response and allows the use of ultra-small inductors and ceramic capacitors.

The dual charge pumps independently regulate one positive output (VPOS) and one negative output (VNEG). These low-power outputs use external diode and capacitor stages (as many stages as required) to regulate output voltages up to +40V and down to -40V. A proprietary regulation algorithm minimizes output ripple, as well as capacitor sizes for both charge pumps.

The MAX1779 is available in the ultra-thin TSSOP package (1.1mm max height).

Applications

  • Camcorders
  • Digital Still Cameras
  • Passive-Matrix LCD Displays
  • PDAs
  • TFT Active-Matrix LCD Displays

Subscribe to Welllinkchips !
Your Name
* Email
Submit a request