0
MAX15059
  • MAX15059

MAX15059

PRODUCTION

76V, 300mW Boost Converter and Current Monitor for APD Bias Applications High-Voltage Boost Converter and Current Monitor Reduce Cost and Board Space for Avalanche Photo-Diode Applications

Analog Devices MAX15059 Product Info

10 February 2026 7

Features

  • Input Voltage Range: +2.8V to +5.5V
  • Wide Output-Voltage Range from (VIN + 5V) to 76V
  • Internal 1Ω (typ) 80V MOSFET
  • Boost Converter Output Power: 300mW
  • 200mW Version Available for Smaller Inductor
  • Accurate ±5% (1:1 and 5:1) High-Side Current Monitor
  • Resistor-Adjustable Ultra-Fast APD Current Limit (1µs Response Time)
  • Open-Drain Current-Limit Indicator Flag
  • 400kHz Fixed-Switching Frequency
  • Constant PWM Frequency Provides Easy Filtering in Low-Noise Applications
  • Internal Soft-Start
  • 2µA (max) Shutdown Current
  • -40°C to +125°C Temperature Range
  • Small, Thermally Enhanced, 3mm x 3mm, Lead-Free, 16-Pin TQFN-EP Package

Part details & applications

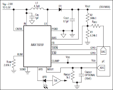
The MAX15059 constant-frequency pulse-width modulating (PWM) step-up DC-DC converter features an internal switch and a high-side current monitor with high-speed adjustable current limiting. This device is capable of generating output voltages up to 76V (300mW for the MAX15059A and 200mW for the MAX15059B) and provides current monitoring up to 4mA. The MAX15059 operates from 2.8V to 5.5V.

The constant-frequency (400kHz) current-mode PWM architecture provides low-noise-output voltage that is easy to filter. A high-voltage internal power MOSFET allows this device to boost output voltages up to 76V. Internal soft-start circuitry limits the input current when the boost converter starts. The MAX15059 features a shutdown mode to save power.

The MAX15059 includes a current monitor with more than three decades of dynamic range and monitors current ranging from 500nA to 4mA with high accuracy. Resistor-adjustable current limiting protects the APD from optical power transients. A clamp diode protects the monitor's output from overvoltage conditions. Other protection features include cycle-by-cycle current limiting of the boost converter switch, undervoltage lockout (UVLO), and thermal shutdown if the die temperature reaches +125°C.

The MAX15059 is available in a thermally enhanced, lead-free, 16-pin TQFN-EP package and operates over the -40°C to +125°C temperature range.

Applications

  • Avalanche Photodiode Biasing and Monitoring
  • FBON Modules
  • GPON Modules
  • Low-Noise Varactor Diode Bias Supply
  • PIN Diode Bias Supply

Subscribe to Welllinkchips !
Your Name
* Email
Submit a request