0
MAX15000
  • MAX15000

MAX15000

PRODUCTION

Current-Mode PWM Controllers with Programmable Switching Frequency Isolated/Nonisolated Current-Mode PWM Controllers in Tiny 10-Pin µMAX Packages with Adjustable Frequency from 12.5kHz to 625kHz

Analog Devices MAX15000 Product Info

10 February 2026 16

Features

  • Current-Mode Control
  • Programmable Switching Frequency Up to 625kHz
  • Accurate UVLO Threshold (1%)
  • Open-Drain UVLO Flag Output with Internal Delay
  • 36V to 72V Telecom Voltage Range
  • Universal Offline Input Voltage Range
    • Rectified 85VAC to 265VAC (MAX15000)
  • 9.5V to 24V Input (MAX15001)
  • Digital Soft-Start
  • Internal Bootstrap UVLO With Large Hysteresis (MAX15000)
  • Internal Error Amplifier with 1.5% Accurate Reference
  • 50µA (typ) Startup Supply Current
  • 50% Maximum Duty-Cycle Limit (MAX15000A/MAX15001A)
  • 75% Maximum Duty-Cycle Limit (MAX15000B/MAX15001B)
  • 60ns Cycle-by-Cycle Current-Limit Propagation Delay
  • Available in Tiny 10-Pin µMAX Packages

Part details & applications

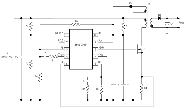
The MAX15000/MAX15001 current-mode PWM controllers contain all the control circuitry required for the design of wide-input-voltage isolated and nonisolated power supplies. The MAX15000 is well suited for universal input (rectified 85VAC to 265VAC) or telecom (-36VDC to -72VDC) power supplies. The MAX15001 is well suited for low input voltage (9.5VDC to 24VDC) power supplies.

The MAX15000/MAX15001 contain an internal error amplifier that regulates the tertiary winding output voltage which is used in primary-side regulated isolated power supplies. Primary-side regulation eliminates the need for an optocoupler. An input undervoltage lockout (UVLO) is provided for programming the input-supply start voltage and to ensure proper operation during brownout conditions. An open-drain UVLO flag output, with 210µs internal delay, allows the sequencing of a secondary-side controller. The input-supply start voltage is externally programmable with a voltage divider. A UVLO/EN input is used to shutdown the MAX15000/MAX15001. Internal digital soft-start eliminates output voltage overshoot.

The MAX15000 has an internal bootstrap UVLO with large hysteresis that requires a minimum 23.6V for startup. The MAX15001 does not have the internal bootstrap UVLO and can be biased directly from a minimum voltage of 9.5V.

The switching frequency for the MAX15000/MAX15001 is programmable with an external resistor. The MAX15000A/MAX15001A provide a 50% maximum duty-cycle limit, while the MAX15000B/MAX15001B provide a 75% maximum duty-cycle limit. These devices are available in 10-pin µMAX® packages and are rated for operation over the -40°C to +85°C temperature range.

Applications

  • 1/2, 1/4, and 1/8th Brick Power Modules
  • 12V Boost and SEPIC Regulators
  • High-Efficiency, Isolated Telecom Power Supplies
  • Industrial Power Conversion
  • Iso

Subscribe to Welllinkchips !
Your Name
* Email
Submit a request