0
MAX11600
  • MAX11600

MAX11600

PRODUCTION

2.7V to 3.6V and 4.5V to 5.5V, Low-Power, 4-/8-/12-Channel, 2-Wire Serial 8-Bit ADCs Lowest Power, Smallest Area, I²C, 4-/8-/12-Channel ADCs with Internal Reference

Analog Devices MAX11600 Product Info

10 February 2026 8

Features

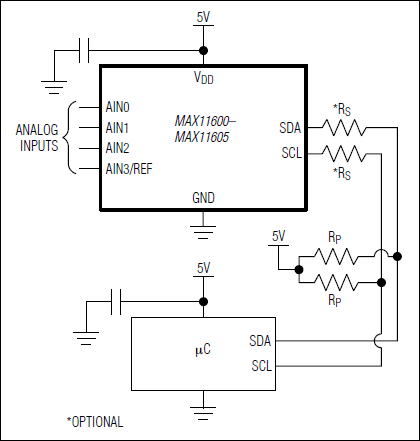
  • High-Speed I²C-Compatible Serial Interface
    • 400kHz Fast Mode
    • 1.7MHz High-Speed Mode
  • Single Supply
    • 2.7V to 3.6V (MAX11601/MAX11603/MAX11605)
    • 4.5V to 5.5V (MAX11600/MAX11602/MAX11604)
  • Internal Reference
    • 2.048V (MAX11601/MAX11603/MAX11605)
    • 4.096V (MAX11600/MAX11602/MAX11604)
  • External Reference: 1V to VDD
  • Internal Clock
  • 4-Channel Single-Ended or 2-Channel Pseudo-Differential (MAX11600/MAX11601)
  • 8-Channel Single-Ended or 4-Channel Pseudo-Differential (MAX11602/MAX11603)
  • 12-Channel Single-Ended or 6-Channel Pseudo-Differential (MAX11604/MAX11605)
  • Internal FIFO with Channel-Scan Mode
  • Low Power
    • 350µA at 188ksps
    • 110µA at 75ksps
    • 8µA at 10ksps
    • 1µA in Power-Down Mode
  • Software Configurable Unipolar/Bipolar
  • Small Packages
    • 8-Pin SOT23 (MAX11600/MAX11601)
    • 16-Pin QSOP (MAX11602–MAX11605)

Part details & applications

The MAX11600–MAX11605 low-power, 8-bit, multichannel, analog-to-digital converters (ADCs) feature internal track/hold (T/H), voltage reference, clock, and an I²C-compatible 2-wire serial interface. These devices operate from a single supply and require only 350µA at the maximum sampling rate of 188ksps. AutoShutdown™ powers down the devices between conversions, reducing supply current to less than 1µA at low throughput rates. The MAX11600/MAX11601 provide 4 analog input channels each, the MAX11602/MAX11603 provide 8 analog input channels each while the MAX11604/MAX11605 provide 12 analog input channels. The analog inputs are software configurable for unipolar or bipolar and single-ended or pseudo-differential operation.

The full-scale analog input range is determined by the internal reference or by an externally applied reference voltage ranging from 1V to VDD. The MAX11601/MAX11603/MAX11605 feature a 2.048V internal reference and the MAX11600/MAX11602/MAX11604 feature a 4.096V internal reference.

The MAX11600/MAX11601 are available in 8-pin SOT23 packages. The MAX11602–MAX11605 are available in 16-pin QSOP packages. The MAX11600–MAX11605 are guaranteed over the extended industrial temperature range (-40°C to +85°C). Refer to the MAX11606–MAX11611 for 10-bit devices and to the MAX11612–MAX11617 for 12-bit devices.

Applications

  • Battery-Powered Test Equipment
  • Handheld Portable Applications
  • Medical Instruments
  • Solar-Powered Remote Systems
  • System Supervision

Subscribe to Welllinkchips !
Your Name
* Email
Submit a request