0
LTC4012-3
  • LTC4012-3
  • LTC4012-3
  • LTC4012-3

LTC4012-3

PRODUCTION

High Efficiency, Multi-Chemistry Battery Charger with PowerPath Control

Analog Devices LTC4012-3 Product Info

10 February 2026 5

Features

  • General Purpose Battery Charger Controller
  • Efficient 550kHz Synchronous Buck PWM Topology
  • ±0.5% Output Float Voltage Accuracy
  • Programmable Charge Current: 4% Accuracy
  • Programmable AC Adapter Current Limit: 3% Accuracy
  • No Audible Noise with Ceramic Capacitors
  • INFET Low Loss Ideal Diode PowerPath Control
  • Wide Input Voltage Range: 6V to 28V
  • Wide Output Voltage Range: 2V to 28V
  • Indicator Outputs for Charging, C/10 Current Detection and Input Current Limiting
  • Analog Charge Current Monitor
  • Micropower Shutdown
  • 20-Pin 4mm × 4mm × 0.75mm QFN Package

Part details & applications

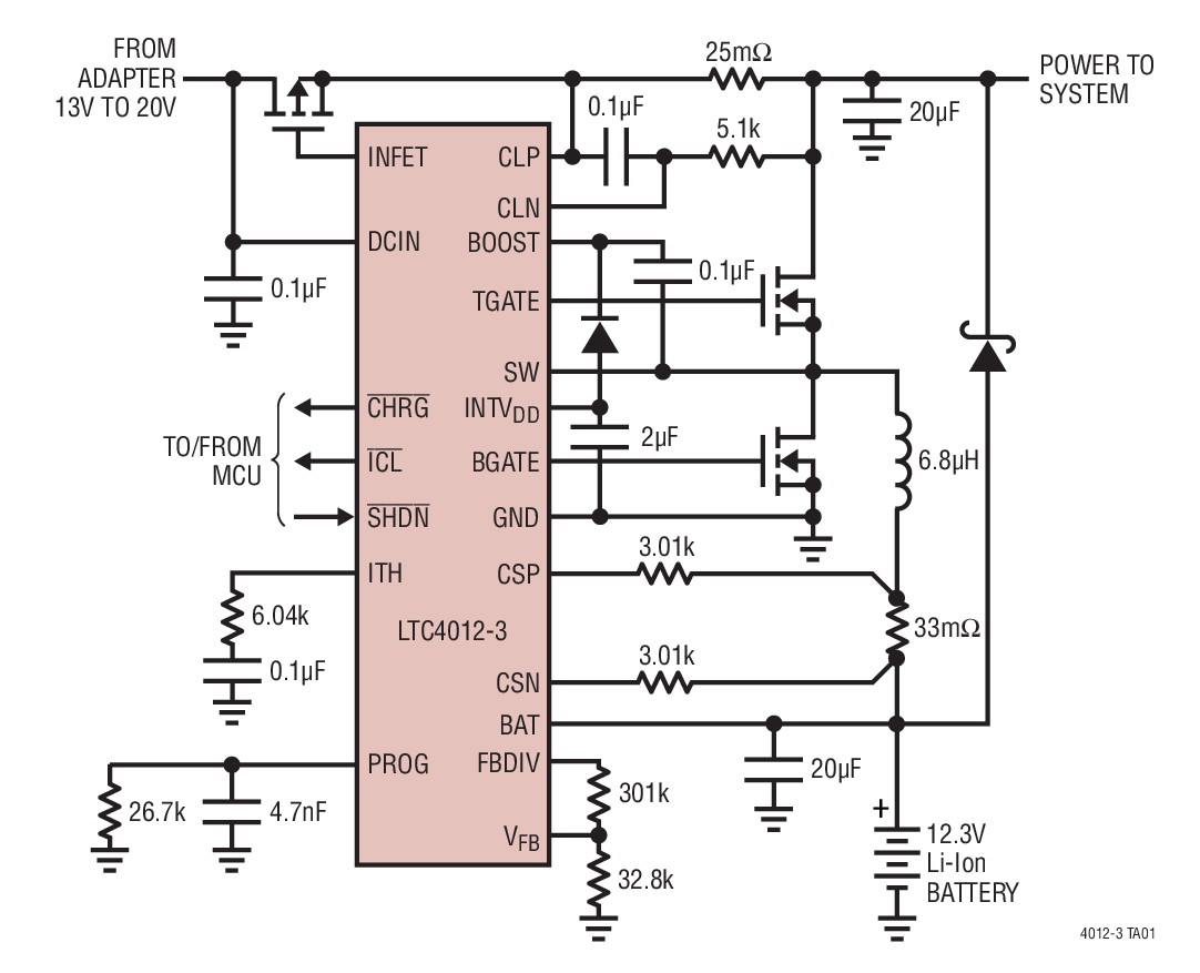
The LTC4012-3 is a constant-current/constant-voltage battery charger controller. It uses a synchronous quasiconstant frequency PWM control architecture that will not generate audible noise with ceramic bulk capacitors. Charge current is set by external resistors and can be monitored as an output voltage across the programming resistor. With no built-in termination, the LTC4012-3 charges a wide range of batteries under external control.

The LTC4012-3 features fully adjustable output voltage. For charge management and safety, the IC includes an input P-channel MOSFET ideal diode controller, battery (output) overvoltage protection, reverse charge current protection, PWM soft-start and robust non-overlap control for an all N-channel MOSFET PWM power stage.

The device includes AC adapter input current limiting, which maximizes the charge rate for a fixed input power level. An external sense resistor programs the input current limit, and the ICL status pin indicates reduced charge current as a result of AC adapter current limiting. Ideal diode control at the adaptor input improves charger efficiency.

The CHRG status pin is active during all charging modes, including special indication for low charge current.

VFLOAT VFLOAT Range /ACP Pin
LTC4012 Adj.