0
LTC1405
  • LTC1405
  • LTC1405
  • LTC1405

LTC1405

PRODUCTION

12-Bit, 5Msps, Sampling ADC

Analog Devices LTC1405 Product Info

10 February 2026 10

Features

  • 5Msps Sample Rate
  • Low Power Dissipation: 115mW
  • Single 5V Supply or ±5V Supplies
  • 71.3dB S/(N + D) and 85dB SFDR at Nyquist
  • 100MHz Full-Power Bandwidth Sampling
  • Input PGA
  • Integral Nonlinearity Error <0.35LSB
  • Differential Nonlinearity <0.25LSB
  • ±2.048V, ±1.024V and ±0.512V Bipolar Input Range
  • Out-of-Range Indicator
  • True Differential Inputs with 75dB CMRR
  • Pin-Compatible 10Msps Version (LTC1420)
  • 28-Pin Narrow SSOP Package

Part details & applications

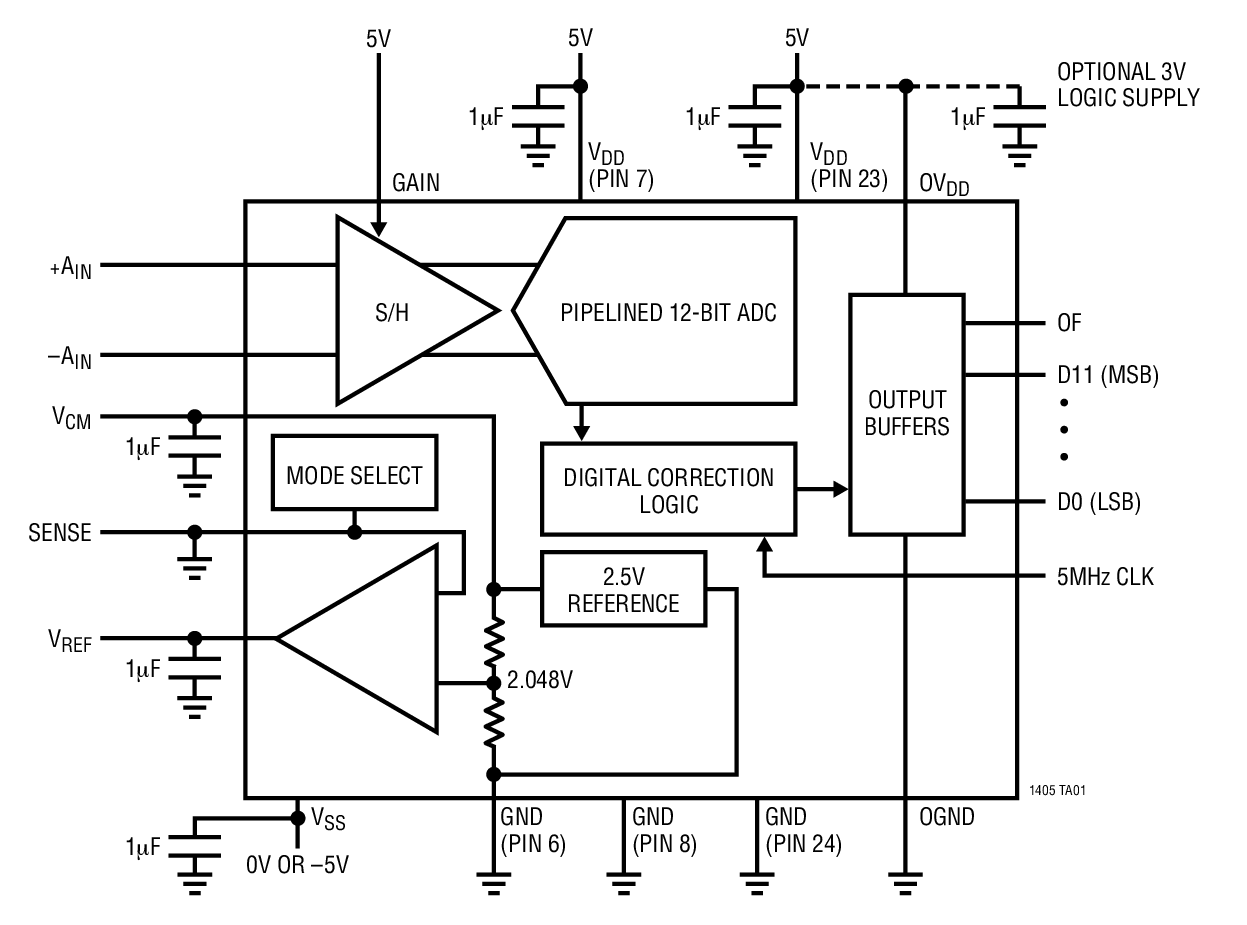
The LTC1405 is a 5Msps, 12-bit sampling A/D converter that draws only 115mW from either single 5V or dual ±5V supplies. This easy-to-use device includes a high dynamic range sample-and-hold, a precision reference and a PGA input circuit.

The LTC1405 has a flexible input circuit that allows full-scale input ranges of ±2.048V, ±1.024V and ±0.512V. The input common mode range is rail-to-rail and a common mode bias voltage is provided for single supply applications. The input PGA has a digitally selectable 1x or 2x gain.

Maximum DC specs include ±1LSB INL and ±1LSB DNL over temperature. Outstanding AC performance includes 71.3dB S/(N + D) and 85dB SFDR at the Nyquist input frequency of 2.5MHz.

The unique differential input sample-and-hold can acquire single-ended or differential input signals up to its 100MHz bandwidth. The 75dB common mode rejection allows users to eliminate ground loops and common mode noise by measuring signals differentially from the source. A separate output logic supply allows direct connection to 3V components.

Applications

  • Telecommunications
  • Digital Signal Processing
  • Multiplexed Data Acquisition Systems
  • High Speed Data Acquisition
  • Spectral Analysis
  • Imaging Systems

Subscribe to Welllinkchips !
Your Name
* Email
Submit a request