0
DS1501
  • DS1501

DS1501

PRODUCTION

Y2K-Compliant Watchdog Real-Time Clocks

Analog Devices DS1501 Product Info

10 February 2026 8

Features

  • BCD-Coded Century, Year, Month, Date, Day, Hours, Minutes, and Seconds with Automatic Leap-Year Compensation Valid Up to the Year 2100
  • Programmable Watchdog Timer and RTC Alarm
  • Century Register; Y2K-Compliant RTC
  • +3.3 (W) or +5V (Y) Operation
  • Precision Power-On Reset
  • Power-Control Circuitry Support System Power-On from Date/Day/Time Alarm or Key Closure/Modem-Detect Signal
  • 256 Bytes Battery-Backed SRAM
  • Auxiliary Battery Input
  • Accuracy of DS1511 Better than ±1 Minute/Month at +25°C
  • Day-of-Week/Date Alarm Register
  • Crystal Select Bit Allow RTC to Operate with 6pF or 12.6pF Crystal (DS1501)
  • Battery Voltage-Level Indicator Flags
  • Available as Chip (DS1501) or Stand-Alone Encapsulated DIP Module with Embedded Battery and Crystal (DS1511)

Part details & applications

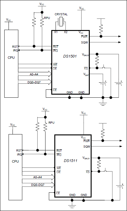
The DS1501/DS1511 are full-function, year 2000-compliant real-time clock/calendars (RTCs) with an RTC alarm, watchdog timer, power-on reset, battery monitors, 256 bytes NV SRAM, and a 32.768kHz output. User access to all registers within the DS1501/DS1511 is accomplished with a byte-wide interface, as shown in Figure 8. The RTC registers contain century, year, month, date, day, hours, minutes, and seconds data in 24-hour binary-coded decimal (BCD) format. Corrections for day of month and leap year are made automatically.

Applications

  • Battery-Backed Systems
  • Consumer Electronics
  • Office Equipment
  • Remote Systems
  • Telecom Switches

Subscribe to Welllinkchips !
Your Name
* Email
Submit a request